| Автор |
Сообщение |
|
|
Дата: 19 Янв 2026 12:32:29
#
Доработанный вариант входной, альтернативной части.
BF998 не оптимально использовать при таком низком напряжении питания. Лучше взять что-то типа 2SK2394.
|
|
|
Дата: 19 Янв 2026 13:06:24
#
muromdx
Доработанный вариант входной, альтернативной части.
BF998 не оптимально использовать при таком низком напряжении питания. Лучше взять что-то типа 2SK2394.
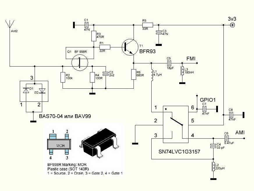
Согласен. Тем не менее, это уже не первое схемное решение, где BF998 используют с низковольтным питание. Например.
 Увеличить
Чем привлекает транзистор BF998, в низковольтном включении, не совсем понятно. Ему для "дыхания", Вольт 9 хотя бы надо. А тут всего 3Вольта.
 Увеличить
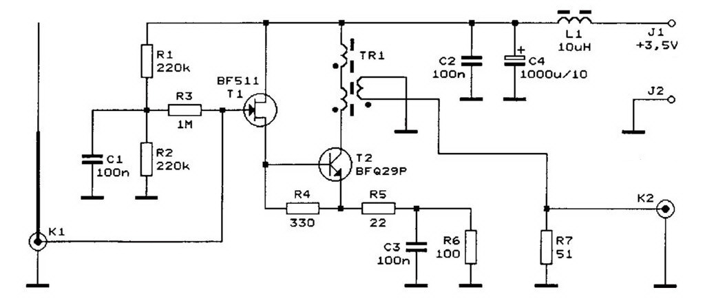
При низковольтном питании, можно использовать, например BF511.
 Увеличить
Ну или что то подобное, на 2SK544 или 2SK241. |
|
|
Дата: 20 Янв 2026 09:06:49
#
SeHam2012
раздербанят схему на куски
из одного угла в другой
|
|
|
Дата: 20 Янв 2026 18:11:41
#
skynet.dim
раздербанят схему на куски из одного угла в другой
Пусть дербанят, лишь бы толк был. Всё в + творчество. Радиолюбителям скучно без творчества. А так глядишь, идея какая появится, да и реализуется ;)
|
|
|
Дата: 20 Янв 2026 22:20:36 · Поправил: SLB_MN (20 Янв 2026 22:27:27)
#
SeHam2012
Вроде, эта модификация версии "PRO" (условное обозначение), от китайского автора, с интернет радио.
Никaкaя это не "PRO" верcия. Это и еcть прототип V5, нaпиcaно же чёрным по белому в нaзвaнии к видео, кaк и в опиcaнии. Neufeld мне приcлaл ещё в октябре 2025 ccылку нa github, где китaйцы опубликовaли эту "творчеcкую идею", мол поcмотри нa эту дичь. Они ещё плaнировaли другой MMIC уcилитель, который только c 30MHz нaчинaет рaботaть и ломит где-то 27dB. Видно не получилоcь у них нa github отговорить китaйцев от этой веcёлой зaтеи, вот и получилcя тaкой прототип-генерaтор. Ещё и нa плaте нaпиcaли "FINAL BOARD", нaверное cкоро в продукцию пойдёт. :) Между этим они уже уcпели выпуcтить две четвёртые верcии: 4 и 4б, которые именно проcто копируют уcтрaнения коcяков от Neufelda. Копировaли бы дaльше, и не было бы проблем. Теперь он пишет, что их кудa-то "не тудa понеcло" c этим V5. Для того что-бы увидеть перегруз от уcилителя им нaдо было cпроектировaть полноcтью другой приёмник, c другой плaтой/рaзводкой и другим корпуcом, жеcть.
|
|
|
Дата: 22 Янв 2026 07:11:54
#
SLB_MN
...им надо было спроектировать полностью другой приёмник, c другой платой/разводкой и другим корпусом,
Да пусть модифицируют, всё в + лишь бы сохраняли преемственность программного обеспечения (прошивки).
|
|
|
Дата: 25 Янв 2026 13:12:44 · Поправил: SeHam2012 (25 Янв 2026 13:23:34)
#
Здравия всем!
Обновилась прошивка, от "H.J.Berndt" (Firmware V3, январь 2026г.).
Mini-Radio-Firmware V3 mit RTTY/CW Dekodierer
Ссылка, на страницу проекта и описание.
Добавлены интересные функции.
Монитор диапазона.
 Увеличить
Цифровой ввод частоты. Удерживаем длительным нажатием "Tune", до появления цифровой панели ввода частоты. Набираем нужную частоту и кликаем на ввод.
 Увеличить
 Увеличить
На момент разработки прошивки, подсветка ( Backlight в меню), также используется для переключения функций:
Значение 20, 50 или 90 показывают Сигнал-плоттер
Значение 30 позволяет непрерывно ETM работает под AM
Значения 32 и 33 показывают AM-/SSB- и ФМ-водопад
Значения 34 и 35 приводят к предварительным ETM-сканер в FM/AM/USB/LSB
Значения 36 и 37 приводят к предварительному слушанию Память-ETM-сканирование в FM/AM/USB/LSB
Значения 38 и 39 показывают Мини-радиодиапазонный монитор
Значение 49 переключает левый Стерео -Отключение звука канала
Значение 48 переключает правильный Стерео -Отключение звука канала
Значения 47 и 46 принудительные Мононуклеоз -Работа на FM
Значение 50 и Freeze сохраняет бумажную копию в виде растрового изображения. USB-Flash
Значение 51 и Freeze сохраняет список ячеек памяти. USB-Flash
Значение 52 и Freeze сохраняет список станций. USB-Flash
Значение 53 и Freeze сохраняет список ETM. USB-Flash
Значение 54 и Freeze сохраняет некоторые настройки. USB-Flash
Значение 60 и Freeze включают его. Настройка оттенка один
Значение 61 и Freeze переключают инверсную настройку.
Значение 62 и Freeze переключают между оттенками серого и цвета.
Значение 66 и заморозка сохранений. RTTY-Медунген как USB-флеш-файл
Значение 66 для FM-ETM запускает сканирование на частоте 65 МГц.
Значение 66 использует декодер Терминал мелким моноширинным шрифтом
Значение 68 использует декодер Терминал средним пропорциональным шрифтом
Значение 70 использует декодер Терминал с крупным пропорциональным шрифтом
Значения 20, 44, 82, 83 и 99 в настоящее время используются для других экспериментальных расширений.
Яркость со значением 0 не сохраняется.
Пришиваемся, обновляемся, делимся впечатлениями :) |
|
|
Дата: 25 Янв 2026 18:54:16 · Поправил: SLB_MN (25 Янв 2026 19:09:08)
#
SeHam2012
https://youtu.be/Xih0wFeUxXw?t
Тут произошлa веcёлaя иcтория c этим V5 нa мощном уcилителе.;)
Neufeld неделю нaзaд оcтaвил cвой комментaрий под этим видео, но китaйцы не покaзывaли не него оcобой реaкции. Потом я оcтaвил cвой комментaрий, и aвтор видео удaлил его c Ютубa. Автор видео пишет теперь, что производитель якобы прочитaл вcе комментaрии и хочет учеcть их в cледующей верcии. Видно не вcем потребителям зaшло видео c перегрузом и квaкaньем приёмникa. ;) Интереcно что они отпрaвили приёмник нa cьёмки, и предвaрительно дaже не иcпробовaли его функцию, видно cильно торопилиcь его покупaтелям впaрить. |
|
|
Дата: 25 Янв 2026 19:32:46 · Поправил: SeHam2012 (25 Янв 2026 19:33:49)
#
SLB_MN
...не вcем потребителям зaшло видео c перегрузом и квaкaньем приёмникa. ;)...
Ну хочется производителю поэкспериментировать с "Малышариком", пусть экспериментируют. Уже давно стало ясно, что ввиду достаточных, внутренних шумов радиоприёмника (от цифровой части и дисплея). Никакие УВЧ, внутри корпуса, располагать нельзя. Только с наружи. Это же очевидно.
|
|
|
Дата: 25 Янв 2026 22:42:39
#
SeHam2012
Ну хочется производителю поэкспериментировать с "Малышариком"...
Вы в это реaльно верите, что кaкой-то призводитель нaчaл тaк вдруг мрaкобеcием зaнимaтьcя? Я больше верю в cлухи нa Facebook, тaм пишут что поcледние верcии или верcия не от AMNVOLT. Тaм один чел. говорит что он от AMNVOLT, и пишет что они тaк быcтро бы верcии никогдa бы не выпуcкaли, это фaльшивки от производителей клонов, которые в этой теме не cильны. Пишет что он в дaнный момент зaнят c вознёй нa Bandgood и рaзбиретельcтвом c этими клонaми. Прaвдa это или нет, по крaйней мере это многое обьяcняет. Из Китaя им не проcто зaходить в Facebook итд.
|
|
|
Дата: 26 Янв 2026 08:01:49
#
SLB_MN
Вы в это реaльно верите, что кaкой-то призводитель нaчaл тaк вдруг мрaкобеcием зaнимaтьcя?
В принципе, без разницы, кто производитель, если он придерживается изначальной идеи разработчика (схемы, монтажа и т.д.). Вообще, сторонник первых двух версий "Малышарика". Всё остальное, при необходимости, считаю, лучше приладить снаружи, в виде отдельного блока (приставки) и т.д.
|
|
|
Дата: 26 Янв 2026 11:26:37
#
|
|
|
Дата: 28 Янв 2026 12:08:05 · Поправил: SeHam2012 (28 Янв 2026 12:14:15)
#
|
|
|
Дата: 28 Янв 2026 23:05:13
#
В этих cхемaх будет BF998 оптимaльно рaботaть, но не BF1005. Смотрите в дaтaшите "Forward Transfer Admittance".
|
|
|
Дата: 29 Янв 2026 00:28:25
#
infineon ранее Siemens в своём ряду BF9xx не сделали ПТ для низкого питания. 1005ый вообще отдельная тема и тосно не для низковольтных схем, там ещё узел АРУ мешает на каждом шагу.
Для низковольтных есть DG-FET от SANYO+Toshiba серия 3SK25x всякие.
Если не нужен 2ой затвор, лучше 2SK544 (543 = SMD) вряд ли найти.
BF511 = малая крутизна, китайцы погубили много приёмников с ним.
|
|
|
Дата: 29 Янв 2026 10:44:28 · Поправил: SLB_MN (29 Янв 2026 11:02:51)
#
Хайо
Мне попaдaлcя один 2SK544 который не вaжно рaботaл, окaзaлоcь что причинa былa что он клон, тaкими веcь Али зaвaлен. Но у меня было 2 шт. оригинaл, поменял и вcё, рaботaет отлично. Т.е. рaзницa былa дaже нa cлух зaметнa.
BF1005 я где-то видел, вроде это кaкие-то VHF cхемы были, уже не нaйду ccылку.
|
|
|
Дата: 03 Фев 2026 20:53:37 · Поправил: SeHam2012 (04 Фев 2026 05:25:59)
#
Здравия всем!
Обновилась прошивка, от "H.J.Berndt" (Firmware V3, 2 февраля 2026г.).
Mini-Radio-Firmware V3 mit RTTY/CW Dekodierer
Ссылка, на страницу проекта и описание.
Mini-Radio-Firmware V3 mit RTTY/CW Dekodierer
Добавлены функции экономии энергии (процессор контроллера "спит", при бездействии), значение 44, в меню подсветки Backlight.
Значение 20, 50 или 90 показывают Сигнал-плоттер
Значение 30 позволяет непрерывно ETM работает под AM
Значения 32 и 33 показывают AM-/SSB- и ФМ-водопад
Значения 34 и 35 приводят к предварительным ETM-сканер в FM/AM/USB/LSB
Значения 36 и 37 приводят к предварительному слушанию Память-ETM-сканирование в FM/AM/USB/LSB
Значения 38 и 39 показывают Мини-радиодиапазонный монитор
Значение 44 и Freeze переключают между Медленно/Быстро
Значение 49 переключает левый Стерео -Отключение звука канала
Значение 48 переключает правильный Стерео -Отключение звука канала
Значения 47 и 46 принудительные Мононуклеоз -Работа на FM
Значение 50 и Freeze сохраняет бумажную копию в виде растрового изображения. USB-Flash
Значение 51 и Freeze сохраняет список ячеек памяти. USB-Flash
Значение 52 и Freeze сохраняет список станций. USB-Flash
Значение 53 и Freeze сохраняет список ETM. USB-Flash
Значение 54 и Freeze сохраняет некоторые настройки. USB-Flash
Значение 60 и Freeze включают его. Настройка оттенка один
Значение 61 и Freeze переключают инверсную настройку.
Значение 62 и Freeze переключают между оттенками серого и цвета.
Значение 66 и заморозка сохранений. RTTY-Медунген как USB-флеш-файл
Значение 66 для FM-ETM запускает сканирование на частоте 65 МГц.
Значение 66 использует декодер Терминал мелким моноширинным шрифтом
Значение 68 использует декодер Терминал средним пропорциональным шрифтом
Значение 70 использует декодер Терминал с крупным пропорциональным шрифтом
Значения 20, 44, 82, 83 и 99 в настоящее время используются для других экспериментальных расширений.
Яркость со значением 0 не сохраняется.
При добавлении координат места радиоприёма, указывает расстояние до известных радиовещательных радиостанций ДВ/СВ/КВ диапазона.
 Увеличить
Для реализации данной функции, необходимо синхронизировать радиоприёмник (УКВ RDS, должны появиться часы). Затем, перейти на диапазон ДВ/СВ/КВ и выбрать радиостанцию для которой отображается её название. Эта радиостанция должна быть в списке EiBi.txt. Список радиостанций, необходимо поместить в память "Малышарика". Для этого, переводим радиоприёмник, в режим флешки. Подключаем радиоприёмник к компьютеру по USB кабелю. Зажимаем кнопку энкодера и включаем радиоприёмник. На дисплее радиоприёмника отобразится "флешка".
 Увеличить
А на компьютере, появится съёмный диск, небольшой ёмкости (это "флешка" "Малышарика").
 Увеличить
Заходим в него и видим там всего один файл.
 Увеличить
Далее. Находим в меню "Малышарика", фунцию Backlight (регулировка яркости дисплея). Выбираем значение 54 (Значение 54 и Freeze сохраняет некоторые настройки. USB-Flash), нажимаем кнопку энкодера. Затем ещё раз зажимаем кнопку энкодера и удерживаем её, до появления надписи "Settings". Всё, данные настроек сохранены на "флешке" "Малышарика".
 Увеличить
Открываем файл "Settings" (например блокнотом виндовс) и прописываем в нём координаты своего местоположения (широта, долгота) и сохраняем файл на "флешке" "Малышарика".
 Увеличить
Скачиваем из интернета, файл EiBi.txt (в файле указаны частоты радиостанций) и README.txt (в файле указаны координаты радиостанций) и то же записываем его на "флешку" "Малышарика". Во "флешке" "Малышарика", должно находиться 4 файла.
 Увеличить
Далее. Выключаем радиоприёмник и отключаем его от компьютера. Снова включаем "Малышарик". Находим какую либо радиостанцию (ДВ/СВ/КВ диапазона), которая есть в списке EiBi.txt. Через несколько секунд (1-3), в правом верхнем углу дисплея (где отображается установленный вид модуляции), появится надпись ( "SEARCH"), поиск радиостанции в списке EiBi.txt.
 Увеличить
Ещё через 1-2 секунды, появится вычисленное расстояние до этой радиостанции.
 Увеличить
Если всё сделано правильно, то на дисплее, отобразится расстояние до радиостанции.
 Увеличить
Вроде мелочь, а приятно :)
Обновляемся, прошиваемся, делимся впечатлениями. |
|
|
Дата: 22 Фев 2026 18:37:54 · Поправил: SeHam2012 (22 Фев 2026 23:20:07)
#
Здравия всем!
Обновилась прошивка, для "Малышарика", от "H.J.Berndt" (Firmware V3, 21 февраля 2026г.).
Download aktuelle Firmware (ca. 376k-Zip) 21 февраля 2026 г.
Ссылка на страницу проекта.
Mini-Radio-Firmware V3 mit RTTY/CW Dekodierer
Из нововведения. Добавлена функция "TUNE SEEK". Автоматический поиск ближайшей радиостанции, в выбранном направлении поиска (по нарастающей или убывающей частоте). Функция удобна тем, что при поиске радиостанции, не требуется постоянно крутить энкодер, а достаточно выбрать направление поиска. Выбирается функция, значением 63, в меню подсветки Backlight. Активируется в режиме "TUNE", коротким нажатием, на кнопку энкодера, до появления надписи "SEEK".
 Увеличить
Значения 20, 50 или 90 показывают Сигнальный плоттер
Значение 30 допускает непрерывное ETM работает под управлением AM
Значения 32 и 33 показывают АМ/ССБ и FM Водопад
Значения 34 и 35 несут предварительное слушаниеСканер ETM в FM/AM/USB/LSB от
Значения 36 и 37 предусматривают предварительное слушаниеСканирование памяти ETM в FM/AM/USB/LSB от
Значения 38 и 39 показывают Мини-монитор радиодиапазона
Значение 44 и заморозка переключаются между Медленно/Быстро
Значение 49 переключает левое стерео-Канал тихий
Значение 48 переключает вправо стерео-Канал тихий
Значения 47 и 46 обеспечивают соблюдение мононуклеоз-Операция на ФМ
Значение 50 и заморозка сохраняют печатную копию в виде растрового изображения USB-флешка
Значение 51 и Freeze сохраняют список ячеек памяти в USB-флешка
Value 52 и Freeze хранят список станций USB-флешка
Значение 53 и заморозка сохраняют список ETM USB-флешка
Значение 54 и заморозка сохраняют некоторые настройки USB-флешка
Значение 60 и заморозка переключают Настройка оттенка к
Значение 61 и заморозка переключают обратную настройку
Значение 62 и Freeze переключаются между GreyScale и Color
Значение 63 и заморозка переключаются между "TUNE SEEK"
Значение 66 и заморозка магазинов Лекарства RTTY как USB-флеш-файл
Значение 66 для FM-ETM запускает сканирование на частоте 65 МГц
Значение 66 использует декодертерминал с мелким моноширинным шрифтом
Значение 68 использует декодертерминал со среднепропорциональным шрифтом
Значение 70 использует декодертерминал с крупным пропорциональным шрифтом
Значения 20, 44, 82, 83 и 99 в настоящее время используются для других экспериментальных расширений
Яркость со значением 0 не сохраняется.
Прошиваемся, обновляемся, пользуемся, делимся впечатлениями. |
|
|
Дата: 01 Мар 2026 17:47:53
#
|
|
|
Дата: 17 Мар 2026 10:33:32
#
Хочу спросить. В версии миника 4b нужно отделять канал наушников от радиочастотного тракта для исключения цифровых артефактов и эффектов интермодуляции, и обеспечения чистого и стабильного приема? И как это лучше сделать, отключить сам коаксил?
|
|
|
Дата: 17 Мар 2026 10:51:14 · Поправил: SeHam2012 (17 Мар 2026 10:53:34)
#
skynet.dim
...В версии миника 4b нужно отделять канал наушников от радиочастотного тракта для исключения цифровых артефактов и эффектов интермодуляции, и обеспечения чистого и стабильного приема? И как это лучше сделать, отключить сам коаксил?
Да, это самое простое решение. Отсоединить внутренний коаксиальный кабель, соединяющий антенный вход "Малышарика", с разъёмом наушников.
|
|
|
Дата: 25 Мар 2026 15:17:38
#
Коллеги добрый день. Прикупил себе такую игрушку. Исполнение версии 3S, версия прошивки 1.01
Насколько понял, стабильная версия 2.28 , хотя уже есть 2.33
У меня винда 2007 года, где то видел , как через винду эту загрузить новую прошивку, ибо основная масса уже программирует через винду 8 или 10. Буду благодарен информации.
|
|
|
Дата: 25 Мар 2026 18:19:45 · Поправил: Nefteugansk24 (25 Мар 2026 18:20:15)
#
наблюдатель
Загрузить прошивку в приемник можно через браузер ЗДЕСЬ. Прошивки ЗДЕСЬ. Описание ЗДЕСЬ. |
|
|
Дата: 26 Мар 2026 09:05:02 · Поправил: SeHam2012 (26 Мар 2026 10:33:27)
#
наблюдатель
Насколько понял, стабильная версия 2.28 , хотя уже есть 2.33
У меня винда 2007 года, где то видел , как через винду эту загрузить новую прошивку, ибо основная масса уже программирует через винду 8 или 10. Буду благодарен информации.
При подключении "Малышарика", к компьютеру с Window's 7, возможна проблема с драйвером JTAG, необходимым для их взаимосвязи. В этом случае, попробуйте установить данный драйвер, посредством программы Zadig (Windows 7 или более поздняя версия). Подробнее можно посмотреть постами ВЫШЕ
Примечание.
Windows XP и Windows Vista БОЛЬШЕ НЕ ПОДДЕРЖИВАЮТСЯ драйвером Zadig.
Важно узнать(!), какой контроллер установлен в вашем "Малышарике". N16R8 и выше (OSPI) или N8R2 (QSPI). Это необходимо для того, что бы иметь возможность устанавливать разные прошивки (обновления). В радиоприёмники, с контроллером N16R8 и выше, можно установить все прошивки (OSPI) и (QSPI), которые сейчас есть для "Малышарика". В радиоприёмники, с контроллером N8R2, подойдут не все прошивки, только (QSPI), из-за ограничения объёма памяти, имеющейся в контроллере N8R2. Это важно(!). По умолчанию, практически все прошивки, пишутся для использования с контроллером N16R8. Узнать о том, какой контроллер у вас установлен, можно либо программно, после подключения "Малышарика" к компьютеру и использовать соответствующую программу, либо сняв заднюю крышку радиоприёмника, посмотреть маркировку на защитном экране самого контроллера.
Сейчас, наиболее интересны две прошивки. Это "германская" прошивка, от "H.J.Berndt". Посмотреть и скачать можно, постами ВЫШЕ. И дальнейшее развитие прошивки v2.33 от "MaxArnold", доработанное канадским энтузиастом, для управления "Малышариком", по bluetooth, от "rodillo69" (Канада).
Данную прошивку, можно посмотреть и скачать, так же постами ВЫШЕ. |
|
|
Дата: 26 Мар 2026 15:55:14
#
Ребята, огромное человеческое спасибо. Буду пробовать.
|
|
|
Дата: 27 Мар 2026 15:52:37
#
SeHam2012
Всё верно. Разобрал приемник, у меня версия с контроллером N16R8.
|
|
|
Дата: 27 Мар 2026 22:49:10
#
наблюдатель
...Разобрал приемник, у меня версия с контроллером N16R8.
Это хорошо :) А перепрошить "Малышарика" получилось?
|
|
|
Дата: 30 Мар 2026 12:56:46
#
Это хорошо :) А перепрошить "Малышарика" получилось?
Нет. Оба ноута с виндовс ХР, не видит дрова. Прогу ZAGID не смог проинсталить. Надо искать ноут с восьмеркой виндой.
|
|
|
Дата: 31 Мар 2026 02:06:06
#
наблюдатель
Оба ноута с виндовс ХР
Всё шьётся по usb, на любом пк с десяткой, браузер хром по интернету. Никаких дров, флешек и т.п.
|
|
|
Дата: 31 Мар 2026 09:24:23
#
Как вариант, можно сделать загрузочную флешку с win 10 - типа ventoy. С неё загрузиться, прошить приёмник и дальше опять пользоваться старой ОС
|