На главную страницу сайта
· Наш магазин · Объявления · Рейтинг · Статьи · Частоты · Копилка · Аэродромы · Live!
· Файлы · Диапазоны · Сигналы · Музей · Mods · LPD-форум · Клуб · Радиостанции
На сайте: гостей - 52,
участников - 6 [ Sergey4565, Mixa, RA1TDP, dir320, alexr171, muha131]
 · Начало · Опросы · События · Статистика · Поиск · Регистрация · Правила · FAQ · Галерея ·
 Форум —› Разработка, ремонт, схемы, модификации —› Океан-205 и Океан-209 - современная схема 
Блоки питания для радиотехники: Ajetrays, Alan, Manson, Optim, RM, Vega, Yaesu, Энергомаш


Alan K35
(1 Ампер)
руб.

RM LPS 105
(5 Ампер)
руб.

Manson SPA-8100
(10/12 Ампер)
руб.

Optim PS-20
(20/22 Ампер)
руб.

Vega PSS-3035
(30/35 Ампер)
руб.
 Страница:  ««  1  2  3  4  5  ...  64  65  66  67  68  »»Поиск в теме
Автор Сообщение
vatsur
Участник
Offline2.6
с дек 2015
Никишино (Донецк)
Сообщений: 615

Дата: 02 Окт 2019 22:46:34 #  

Хайо
...да ещё УКВ-приёмник отменного качества, который в офисе уделает все бытовые офисные музыкальные установки.
В офисе у меня пару мощных станций на FM, остальное шум от роутеров, витых пар, компов... А на даче всё Ок, хотя тоже и роутеры и LED и компы с телефонными зарядками.
vatsur
Участник
Offline2.6
с дек 2015
Никишино (Донецк)
Сообщений: 615

Дата: 02 Окт 2019 23:16:36 #  

Хайо
Плохое сочетание УМЗЧ и динамиков получили мы в 214ых с 174УН7 и динамиками 4 Ом.
На 8 Ом УН7 лучше звучит, но тише. В добавок в 214-ом не правильный темброблок, очень много верхних СЧ идёт (4-8кГц). А в 209-ом на мой взгляд темброблок более правильный.
Хайо
Участник
Offline3.1
с дек 2015
Оренбург
Сообщений: 21236

Дата: 03 Окт 2019 00:00:40 #  

да, 209 в целом более основательно сделан и меньше новаторство попортило то научное начало конструкции.

Простой ОКЕАН у меня в офисе тоже задавлен цифрошумом. А с новым УВЧ_УПЧ все хорошо ловит. Это всё в 1ом УПЧ решается.
autosat
Участник
Offline1.3
с сен 2014
СССР
Сообщений: 240

Дата: 08 Окт 2019 17:30:25 #  

Налетай не скупись, покупай живопись — Океан-214
Хайо
Участник
Offline3.1
с дек 2015
Оренбург
Сообщений: 21236

Дата: 09 Окт 2019 08:54:21 #  

autosat
?
Simon
Участник
Offline4.0
с янв 2013
Питер
Сообщений: 5533

Дата: 09 Окт 2019 14:07:24 #  

autosat
И в чём прикол,их и в России как грязи...и дешевле.
https://www.avito.ru/rossiya/audio_i_video?q=%D0%9E%D0%BA%D0%B5%D0%B0%D0%BD+214
Хайо
Участник
Offline3.1
с дек 2015
Оренбург
Сообщений: 21236

Дата: 13 Окт 2019 10:27:36 #  

тут народ уже добрался к тюнеру.... поэтому по итогам впереди бегающих схема так скорректировал в части УКВ-катушек. Они сейчас указаны на примере оригиналов из тюнера 1981года на 2хГТ313. К сожалению, по годам эти катушки стали по разному делать и дать общие рекомендации никак.

В ПЧ-фильтре конденсаторы подобраны под изделие Q-3966 из quartz1.com



На моей печатной плате я в УКВ-контурах существенно снизил емкость проводки. Кто в ручную сделал печатные платы получает от медной проводки 2..3пФ дополнительно в контурах и все конденсаторы придётся самому подобрать.

Ещё момент по катушкам. Если в тюнере 65-73 относительная разница большая между частотами УВЧ и гетеродина, то при 87-108 отностительная разница существенно меньше. Поэтому катушка УВЧ и гетеродина при 87-108 должны быть не столь уж разными, чтобы схождение получилось.

Входной трансформатор поставить как в оригинале - верхняя обмотка = вход и нижняя обмотка к транзистору.
culibin
Участник
Offline2.3
с июл 2018
Минск
Сообщений: 400

Дата: 13 Окт 2019 12:04:57 · Поправил: culibin (13 Окт 2019 12:22:29) #  

Кто в ручную сделал печатные платы получает от медной проводки 2..3пФ дополнительно в контурах и все конденсаторы придётся самому подобрать.

Я сделал. Сейчас работает в 214 с + питанием.
Гетеродинная катушка 4,25 отвод от 3,75. С завода намотано 1,5 витка, затем отвод и остальное. При такой намотке не получается отвод по виткам.
Мотаем 3,75 - отвод - 1,5.
С27 уменьшил до 2 пф. Для сопряжения контуров С6 увеличил до 41 пф.
Хайо
Участник
Offline3.1
с дек 2015
Оренбург
Сообщений: 21236

Дата: 13 Окт 2019 12:27:03 #  

culibin
с чувствительностью уже разобрались?
culibin
Участник
Offline2.3
с июл 2018
Минск
Сообщений: 400

Дата: 13 Окт 2019 12:34:08 · Поправил: culibin (13 Окт 2019 12:39:01) #  

Сечас без пьезофильтра.
При полосе 300 кГц чувствительность как у просто перестроенного.

С новой платой исчезла склонность к возбуждению.
Хайо
Участник
Offline3.1
с дек 2015
Оренбург
Сообщений: 21236

Дата: 13 Окт 2019 12:43:52 · Поправил: Хайо (13 Окт 2019 12:44:29) #  

у ОКЕАновского тюнера усиление нормальное и не было целью в новой схеме усиление набрать. Это надо делать в УПЧ после селекции. Скорее всего новый тюнер и тот на 2хГТ313 по усилению мало отличаются. Зато новый тюнер работает заметно чище, ДД примерно на 12дб больше у каскодного смесителя. Это я заметил с приёмником, у которого ради эксперимента ничего не трогал, только электорлиты заменил, настроил по заводской технологии и поменял тюнер.
Хайо
Участник
Offline3.1
с дек 2015
Оренбург
Сообщений: 21236

Дата: 19 Окт 2019 16:38:39 #  

Уважаемые ОКЕАНоводы!

У меня запасы всяких печатных плат, ПКФ, катушек и транзисторов и даже крпусов уже идут к концу, Наверно к концу года будет пора разместить заказы.

Поэтому подумаете, что нужен, время есть ещё месяца полтора.

Что предлагается для этих РЕТРО-проектов
  • корпуса в идивидуальном исполнении
  • ПКФ проверенные, катушки, транзисторы проверенные, диоды проверенные
  • печатные платы

По печатным платам
  • 209-М это обновлённая плата УВЧ-УПЧ для 209ого (и можно для 205ого)
  • универсальный УКВ-тюнер для всех ОКЕАНов, его в РЕТРО-версии итак народ не берет, буду только в буржуйском варианте заказать
  • антенный модуль - это для организации всех антенных режимов
  • смесители на 174ПС1 разные
  • активная антенна АА-1-5 которая на отрицательном питании на КП305 и ГТ311

Цены запрашиваю к конце ноября. Но примерно корпус = 5000р , главная плата 209 = 1500р и АА-1-5 = 600р как самые такие тяжеловесы в проекте.

К концу ноября наверно будет и обновлённое описание для всех активно участвующих в проекте.
nikifor_r
Участник
Offline1.8
с июл 2008
Москва
Сообщений: 326

Дата: 19 Окт 2019 21:58:11 #  

Хайо

Возьму универсальный УКВ-тюнер для всех ОКЕАНов буржуйском варианте
Хайо
Участник
Offline3.1
с дек 2015
Оренбург
Сообщений: 21236

Дата: 19 Окт 2019 22:03:29 #  

заявки на личку/почту пжста.
Тут по минимуму коммерцию, по больше про схемы.
Хайо
Участник
Offline3.1
с дек 2015
Оренбург
Сообщений: 21236

Дата: 19 Окт 2019 22:03:51 #  

nikifor_r
уже начали паять?
oldtimе
Участник
Offline1.0
с мая 2019
Москва
Сообщений: 3

Дата: 26 Окт 2019 21:05:47 #  

Хайо.Уважаемый Хайо ответьте ,пожайлуста, мне на почту vesna-06@bk.ru, пол-года не могу с Вами связаться через сайт. Извините за спам.
Хайо
Участник
Offline3.1
с дек 2015
Оренбург
Сообщений: 21236

Дата: 27 Окт 2019 00:31:56 · Поправил: Хайо (27 Окт 2019 00:32:53) #  

Всем ОКЕАНоводам!
За последнее время все уже готовятся на зиму и НГ-праздики, видимо. У меня печатных плат уже совсем мало или уже нет, поэтому за последние 3 недели все заявки у меня пока только в списке записаны.

Для осуществления проекта 209-М нужна основная плата УВЧ-УПЧ, как минмиум. К этому очень рекомендую антенный модуль , с которым удастся наводить порядок по антенному хозяйству, развязать МА от ТА и подключить АА.

К тому новый тюнер не только улучшает приём, туда я перенёс УКВ-АМ развязку для телескопа, что уменьшает паразитный приём.

Есть шильдик УКВ-АМ для тумблера "УКВ-АМ" при работе на 8 модулей АМ.

Ну и смеситель на 174ПС1 с дополнительным ПКФ465.

Итого в полном комплекте это 4 платы+шильдик
  • 209-М (!)
  • антенный модуль (рекомендую) , пока нет на складе
  • новый тюнер (не обязательно), пока нет на складе
  • смеситель (не обязательно), осталось мало
  • шильдик (не обязательно), есть ещё

Мимо того есть платы на активную антенну АА-1-5, это она с отрицательным питанием -9В для старых приемников. (КП305Г или -Д и ГТ313Б)

УМЗЧ останется доработанный оригинал на П213Б, также и БП.
oldtimе
Участник
Offline1.0
с мая 2019
Москва
Сообщений: 3

Дата: 27 Окт 2019 07:47:18 #  

Готов приобрести полный комплект и плату АА-1-5.
Хайо
Участник
Offline3.1
с дек 2015
Оренбург
Сообщений: 21236

Дата: 27 Окт 2019 08:46:38 · Поправил: Хайо (27 Окт 2019 09:07:50) #  

oldtimе
я Вас ещё вчера записал так "по полной программе" )
логистику пжста в личные сообщения
Хайо
Участник
Offline3.1
с дек 2015
Оренбург
Сообщений: 21236

Дата: 04 Ноя 2019 10:48:36 #  

как показали обращения в личку, надо составить список по замене компонентов достойнными альтернативами. Был вопрос про КТ203Д. Можно на любой качественный НЧ-транзстор, важно бета, не менее 100.
Хайо
Участник
Offline3.1
с дек 2015
Оренбург
Сообщений: 21236

Дата: 04 Ноя 2019 21:44:08 · Поправил: Хайо (04 Ноя 2019 21:59:08) #  

autosat
я начал свою плату паять уже версия окончательная. По Вашему примеру ставил TL431 в стабилизатор. Вроде всё красиво от и до и вообще. Но возникает проблема с запуском под нагрузкой 20 мА. Проблема в том, что для запускающего транзистора сужается допуск по его параметрам настолько, что я из 20и транзистров только 3шт нашёл, которые уверено запускают схему стабилизатора и при штатной работе не повлияют на стабилизацю.
В схеме с опорником на КП303 эта проблема далеко не такая острая и найти идеальный КП103 не проблема из маленькой партии. Вот эта разница на 500 мВ делает погоду по налаживанию и укомплектации.

Поэтому мой совет - TL431 ставить только, если есть выбрать из КП103В сопротивление канала около 400...420 Ом.

Можно конечно обойтись "с любым" КП103Г и Д , если от истока поставить 3,9 кОм на GND и от истока ставить диод к стабилизатору на отсечку. Наверно на следующей партии печатных плат такой вариант предусмотрю.

...хотя опорник из ручной работы на КП303 - это всётаки высший пилотаж и проще некуда.

PS
на плате это можно легко добавить диод и резистор, место там как раз идеально, какбудто там ждали этого)))

Или найти опорник в ТО92 на 1,8...2,1 В , есть подобные на 2,048 В для АЦП_ЦАП. Но это уже не культурно ;-)
Хайо
Участник
Offline3.1
с дек 2015
Оренбург
Сообщений: 21236

Дата: 05 Ноя 2019 01:27:30 #  

тестировал я стабилизатор с 431-опорником, в целом он не сильно ушёл по качеству от варианта с КП303Д как опорник. Дело н ев 431, а в ограниченном усилении стабилизатора.

Запуск для версии 431 рекомендую делать на Кп103Г (сопротивление канала 370...330 Ом, что не должно быть проблемой подобрать. Добавить в сторону стабилизатора диод (врезать в линию) и у истока поставить 8,2 кОм. После запуска на базах ДУ имеем 2,5В , а у истока немного меньше, 2,2В и диод чётко заперт.

Проверил всё от -10С до +45С при нагрузке 25мА, работает стабильно от 6,3...9,3 В.

Такчто выберите вариант - я буду на КП303Д строить, это вполне достаточно и менее хлопотно.

Проверил шум стабилизатра, подключил через 100нФ на SDR и ровно ничего не видел на 0-1М чтобы шумовая дорога поднялась. Можно считать, что шум питания точно не губит приём))) Сравнил с 79L05, там заметно на 12...4 дБ шум подымается выше системного шума SDR а ближе к 10 кГц ещё растёт.
Simon
Участник
Offline4.0
с янв 2013
Питер
Сообщений: 5533

Дата: 05 Ноя 2019 09:30:28 · Поправил: Simon (05 Ноя 2019 09:32:33) #  

Хайо
В схеме с опорником на КП303 эта проблема далеко не такая острая и найти идеальный КП103 не проблема
Так ничего и не понял,так всё таки КП103 или КП303...они разной проводимости...!??
Хайо
Участник
Offline3.1
с дек 2015
Оренбург
Сообщений: 21236

Дата: 05 Ноя 2019 09:39:44 · Поправил: Хайо (05 Ноя 2019 09:41:43) #  

Simon
VT12 = опорный источник тока для R16 = КП303Д
VT15 = запускающий = КП103В малокритично

а если вместо КП303 поставить TL431 (плата позволит) то с запуском проблема, если не попасть с КП103 в точку. Поэтому надо тогда КП103Г поставить и в схему добавить диод и резистор. Резистор = 8,2 кОм от истока на GND и диод с анодом к базе VT14, катодом к истоку. Диод я брал микро-версию от 4148, идеально сядет на плате как и резистор.

Может этот вариант даже лучше, так как в АРУ тоже есть КП103Г и тогда можно купить несколько на подбор. Решение за Вами....
Simon
Участник
Offline4.0
с янв 2013
Питер
Сообщений: 5533

Дата: 05 Ноя 2019 09:55:20 #  

Хайо
Ок...разобрался...
Хайо
Участник
Offline3.1
с дек 2015
Оренбург
Сообщений: 21236

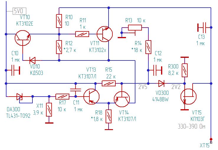
Дата: 05 Ноя 2019 10:50:22 · Поправил: Хайо (05 Ноя 2019 11:22:43) #  



вот схема , если ставить TL431 и нет особого выбора по КП103 для запуска. Берём КП103Г "с запасом" и притушим этот запас на R300. Диод VD300 развяжет цепи запуска от стабилизатора в штатном режиме.

TL431 посадить на место КП303Д и на плате есть посадка на Х11=3,9кОм.
Simon
Участник
Offline4.0
с янв 2013
Питер
Сообщений: 5533

Дата: 05 Ноя 2019 11:50:39 · Поправил: Simon (05 Ноя 2019 11:54:20) #  

Хайо
Тогда сразу вопрос , к чему такие сложности...!??
Можно вернуться к моей старой схеме.

Океан 2хх и Selena - до 1984 года на Ge-транзисторах - Страница 8
Держит статику и температуру неплохо и экономия деталей в двое(22/10)...а главное, результат тот же.
Хайо
Участник
Offline3.1
с дек 2015
Оренбург
Сообщений: 21236

Дата: 05 Ноя 2019 12:57:33 #  

Simon
неплохо - это сколько в цифрах? ;-)

Идея с 470к на GND хорошая, если уж ничего не получится на КП103. Но вряд ли запустится при нагрузке 20мА и при -10С.

Чтобы КС133 вышел "на финишную прямую" даже ток 2 мА слабовато, поэтому его не использую вообще. Лучше брать светодиоды.

ТНК от КС133 слишком высокий, поэтому пришлось прихитреть VT7.1 с диодами. У VT7.1 усиление изменений около 1 теоретически, но при 0,15В Uкэ он уже работает как резистор и практически сработает делитель напряжения от резисторов у VT7.1 - это не мощьный усилительны режим. Это скорее всего уловить некоторого ТКН и предоставить базе T7 нулевой ТКН, который получился бы и от простого делителя (с диодом).

Я сделал стабилизатор без VT7.1 (делитель резисторами) и светодиодом вместо КС133. ТКН практически нулевой и усиление ООС надо наладить увеличением тока в VT7.

В данном приёмнике схема должна было мало шуметь, иметь защиту от КЗ, показать стабильный предсказуемый ТКН и на 40дб подавить все штатные перепады. Ваша схема это не тянет, так как VT7.1 почти не усиливает а VT7 оставлен при малом токе. Наши схемы на порядок расходятся по всем параметрам. При этом на заводской 209 Ваша схема нормально работает, цель то достигнута, что важнее всего.
Хайо
Участник
Offline3.1
с дек 2015
Оренбург
Сообщений: 21236

Дата: 05 Ноя 2019 17:41:16 #  

у меня оказались транзисторы J175 и J177 , которые довольно близко к КП103. Но 175 слишком низкоомный, примерно КП103Д, а 177ый ближе к 103Б. Как на зло 176ого нет )))

Хотя по допускам и 177 и 176 могут попасть в диапазон КП103Г.

При проверке J177(176) смотреть напряжение отсечки ближе к 2,5...3,0 В.
dir320
Участник
Online2.0
с июл 2009
Подмосковье
Сообщений: 365

Дата: 05 Ноя 2019 18:08:20 #  

надо составить список по замене компонентов достойнными альтернативами.
Можно импорт, а то некоторые вещи ну как-то не очень доступны.
 Страница:  ««  1  2  3  4  5  ...  64  65  66  67  68  »» 

Создавать сообщения могут только зарегистрированные участники форума.
Войти в форум :: » Логин » Пароль
Начало
Средства связи, рации. Купить радиостанции Motorola, Yaesu, Vertex, приемники, антенны.
Время загрузки страницы (сек.): 0.062; miniBB®