| Автор |
Сообщение |
|
|
Дата: 24 Сен 2025 18:00:32 · Поправил: Хайо (24 Сен 2025 18:02:25)
#
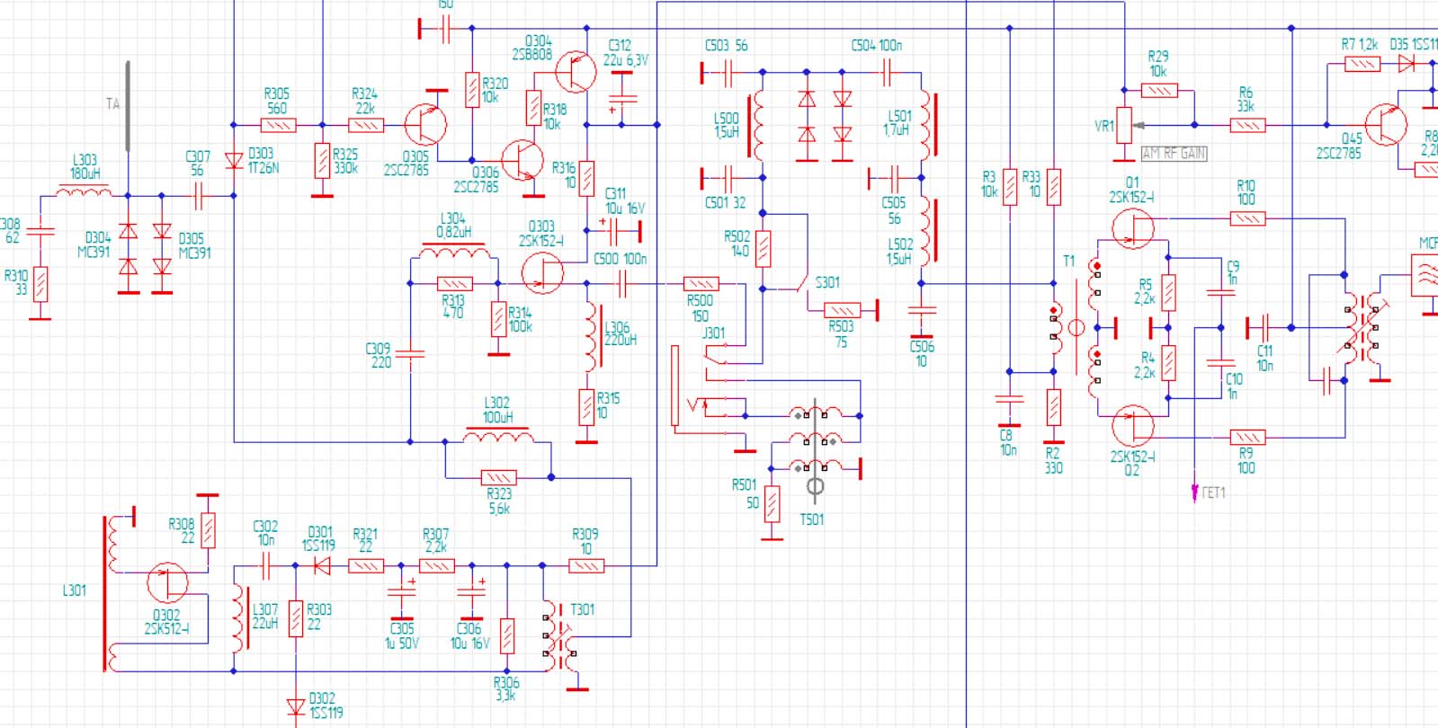
в те годы было ещё много ограничения по КВ только до 26 МГц и многие схемы из 1980/1990их были заточены на срез выше 26МГц. Потом просто бездумно перерисовали и поставили и никто уже не переделал их. Просто ФАПЧ допрограммировали до 29999 и на этом всё.
Но это Вы настроили при 200 Ом после правильной переделке УВЧ и смесителя. А с этим везде в этих приёмниках проблема.
Ещё работали кольцами, которые не фонят.
В данной схеме 2SK152 приходит с импедансом около 30...40 Ом на истоке, а смеситель х.з. чем нагрузит ФНЧ. Образно в кОм и 12 пФ. И поэтому им пришлось шаманить от нехорошей жизни.
|
|
|
Дата: 24 Сен 2025 19:00:25 · Поправил: vasya pelengator (24 Сен 2025 19:02:42)
#
Хайо
Там в основном на полосу приёма влияет только фильтр Кауэра, примерно 100-омный, на его входе ещё индуктивности и в целом с 2SK152 согласовывается, а выход фильтра, да нет нужной нагрузки. Вторая часть фильтра для борьбы с зеркалками явно подразумевает высокоомную нагрузку, как у смесителя. Очевидно им и надо было соединить эти разные части фильтра последовательно, компромисс конечно. Фильтр Кауэра скажем на 5...7 МГц меньше, чем граница 30 МГц, а при его высокоомной нагрузке верхняя граница как раз расширится, до тех 30 МГц. Думаете, было не так )
|
|
|
Дата: 24 Сен 2025 19:58:43 · Поправил: autosat (24 Сен 2025 20:16:23)
#
vasya pelengator
Вторая часть фильтра для борьбы с зеркалками
А если выполнить эту часть по этой схеме:
 Увеличить
Какие преимущества/недостатки по сравнению с заводской? |
|
|
Дата: 24 Сен 2025 21:02:50
#
линейность, селективность, предсказуемость, всё в порядке. Все проблемы возникают на ровном месте, когда сложные схемы работают в нарушении согласования. А потом такими кривыми коррекциями стараются это исправить. А нужно просто привести источник и нагрузку в порядок. Высокий импеданс для ИП/ЭП ранее обсуждали и в других ветках. 200 Ом - это хороший компромисс для данной категории транзисторов и доступных бюджетных индуктивных компонентов.
|
|
|
Дата: 24 Сен 2025 23:40:06 · Поправил: autosat (24 Сен 2025 23:45:51)
#
Хайо
Как Вам такая схема для ФНЧ и внешней антенны?
 Увеличить |
|
|
Дата: 25 Сен 2025 01:56:43
#
R315 можно увеличить до 47...100 Ом.
от телескопа до Q303 мало индуктивности, не образуется согласования для частот 20...30 МГц.
R501 не нужен в такой конфигурации, так как этот узел отключается не "ударит" обратным направлением. Это в S-2000 пришлось терминировать вход.
|
|
|
Дата: 25 Сен 2025 08:34:45 · Поправил: autosat (25 Сен 2025 09:53:24)
#
от телескопа до Q303 мало индуктивности
Так верно?
 Увеличить
По входу смесителя нет замечаний? |
|
|
Дата: 25 Сен 2025 09:54:16 · Поправил: Хайо (25 Сен 2025 09:54:53)
#
это нужно проверить в железе трансформатор, нужно ли RC-звено для сглаживания АЧХ в районе 20...40 МГц. Сильно зависит от исполнения трансформатора и поведения транзисторов.
|