| Автор |
Сообщение |
|
|
Дата: 20 Сен 2025 11:00:57
#
autosat
Вы сначала сами хоть что-то из схемотехники опишите по принципу работы, я тогда подумаю, может и выскажу своё мнение.
Но до этого ещё далеко, надо начинать с "импульсов АРУ", где ваше мнение?
И есть ли оно вообще?
|
|
|
Дата: 20 Сен 2025 11:10:08 · Поправил: autosat (20 Сен 2025 11:12:25)
#
я тогда подумаю, может и выскажу своё мнение.
Всё с вами ясно, полный слив позиции.
|
|
|
Дата: 20 Сен 2025 11:30:44
#
Понял, хамство, ожидаёмо было, ничего нового. Кто сам что-то может, не спрашивает посточнно у других.
Своего мнения нет.
И ещё что-то спрашивать в такой манере...
АЧХ в январе... заканчивайте это.
|
|
|
Дата: 20 Сен 2025 11:57:30
#
Понял, хамство
Вы слишком надменны.
Кто сам что-то может, не спрашивает посточнно у других.
Так поступают те, кто хочет научиться что-то мочь.
И ещё что-то спрашивать в такой манере...
АЧХ в январе... заканчивайте это.
Спуститесь с небес, вам там не место.
|
|
|
Дата: 20 Сен 2025 12:19:50
#
autosat
Переведя на тему Sony 2001D - приёмника нет, почта медленная, будет только в январе.
А до января с фильтрами в соседней теме разберитесь, выложите свою версию правильных 50-омных, изучите "импульсы АРУ"... с этого ведь лучше начать.
Но, нет сразу спрашивать о синхродетекторе... действительно, почитал ответы Хайо и... всему научился )
|
|
|
Дата: 20 Сен 2025 12:32:05 · Поправил: autosat (20 Сен 2025 12:50:42)
#
почта медленная, будет только в январе.
Вы знаете более быстрый способ доставки из США в Беларусь в нынешних реалиях?
изучите
Я этим и занимаюсь, только у вас научиться нечему. Разве только пустословию и надменности.
почитал ответы Хайо и... всему научился )
У вас личная неприязнь к Хайо?
В отличии от вас, Хайо никогда не позволяет себе, вести себя надменно в отношении к обучающимся и всегда аргументированно объясняет свою позицию. Вы же, только генерируете негатив. Вы раскритиковали идею Хайо о буфере, но при этом слились, когда вам указали на точно такое же решение от топовой модели Grundig.
|
|
|
Дата: 20 Сен 2025 13:25:12 · Поправил: Хайо (20 Сен 2025 13:28:29)
#
autosat
в Грюндиг видимо разобрались с Океанами, делали выводы))) а в SONY стали на те же грабли)))
vasya pelengator
Импульсы АРУ - это те же импульсы в сетевом выпрямителе, которые потом слышим спектрально гребёнкой до сотен Гц. Принцип тот же и методы борьбы с ними те же, ставят дроссели. Смотрим НЧ-спектр на вторичной обмотке сетевого трансформатор без выпрямителя и с ним. Ровно то имеет место у любого диодного ПЧ-выпрямителя. Плохие потребители в сети 220В в доме могут вызвать существенные искажения 50Гц-синуса. Проблема не новая и для энергокомпании это тоже головная боль, как и разработчику АМ-демодуоятора, который изобрёл суперсхему, а в приёмнике АРУ-детектор это уделает.
|
|
|
Дата: 20 Сен 2025 15:31:09 · Поправил: vasya pelengator (20 Сен 2025 15:53:03)
#
autosat
Ещё раз:Если будет реальная проверка двух приёмников, оба полностью настроены, один с модификацией Хайо... и сравнение работы в реальном эфире, снято грамотно на видео... у разных людей... и модификация Хайо улучшит приём... тогда, я скажу что это правильная и нужная модернизация.
Всё остальное напоминает "В гостях у сказки по приборам" или как из мухи делать слона, одного за другим...
Речь шла о 2001D и его доработке.
Пустословие и нуль по радиотехнике в форумных сообщениях у вас.
Я никого тут не учу.
Но, если вы многому научились у Хайо... почему в основах схемотехники у вас только нуль? Или чего-то не договариваете... и прикидываетесь незнайкой.
P.S.: Хватит тут не по теме выступать. Пишите в личку, всё обсудим и схемотехнику и приёмники, и слив и другое.
А насчёт уважения...
Импульсы АРУ - это те же импульсы в сетевом выпрямителе...
Вот это я уважаю, это дело. С этого обучение и надо начинать.
|
|
|
Дата: 20 Сен 2025 15:51:16
#
Я никого тут не учу.
Верно, вы - поучаете.
Хватит тут не по теме выступать.
Хватит руководить тем, что вам не доступно.
Пишите в личку, всё обсудим и схемотехнику и приёмники
Технические обсуждения будут интересны всем пользователям, а в личке – личное.
Таки выскажите своё мнение по этой схеме:
 Увеличить |
|
|
Дата: 20 Сен 2025 16:15:10 · Поправил: vasya pelengator (20 Сен 2025 16:18:29)
#
Детский сад с буферами...
Буфер позволяет снять сигнал с самого контура, без обмотки связи и может обеспечивать более лучшую отработку АРУ. Там и на выбор РРУ.
К "импульсам АРУ" не имеет никакого отношения. Вопрос чисто технологии производства и класса приёмника.
Это надо объяснять на форуме не для дилетантов?
Может лучше как в старой песне, после разочарования в рыбалке "... буду в шахматы играть" )
|
|
|
Дата: 20 Сен 2025 18:52:20 · Поправил: autosat (20 Сен 2025 18:52:57)
#
Детский сад с буферами...
Ну, куда уж инженерам Grundig до вас.
на форуме не для дилетантов?
"Сайт предназначен для специалистов и пользователей радиосвязи."
Опять вы пытаетесь управлять не доступным для вас.
Может лучше
Лучше, если вы будете игнорировать мои посты, а я ваши. Толку от вас как специалиста – 0,0.
|
|
|
Дата: 20 Сен 2025 20:43:15
#
Неплохой буфер.
С первого взгляда он мне не понравился. Думаю, зачем здесь усилитель непонятно с каким усилением, да ещё, вероятно, зависящем от коэфф. усиления тока транзистора. Какое же у такого каскада усиление?
Симулятор дал ответ: немного меньше единицы, ну прямо как у ЭП.
|
|
|
Дата: 20 Сен 2025 21:19:25
#
autosat
Детский сад с буфером - это про вас, причём тут инженеры Грундига?
А остальном "нуль", я тебя понял. И заканчивай свой троллинг, хватит вихляться в технической теме.
|
|
|
Дата: 20 Сен 2025 21:53:51 · Поправил: autosat (20 Сен 2025 21:59:14)
#
причём тут инженеры Грундига?
При этом:
 Увеличить
А остальном "нуль", я тебя понял
Ну наконец-то нутро полезло. Горе специалист! ))) И мы на ты не переходили.
хватит вихляться в технической теме.
Вот именно, самоустранитесь. |
|
|
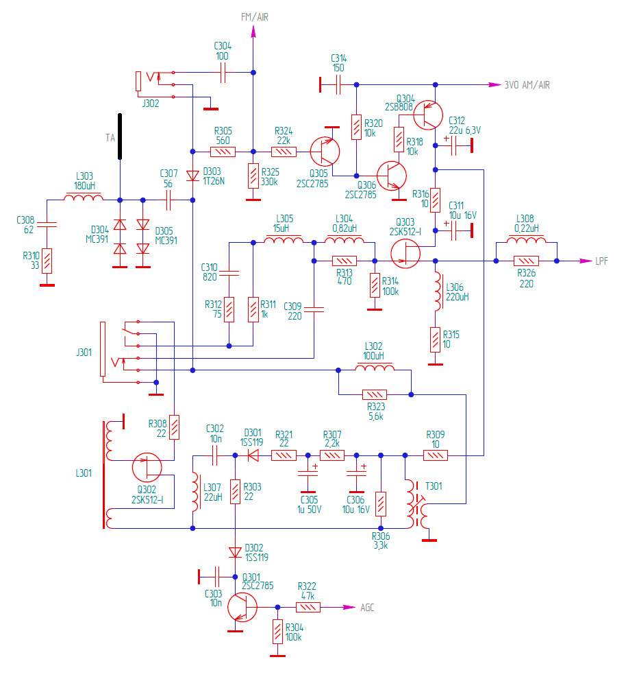
Дата: 21 Сен 2025 13:51:03 · Поправил: autosat (21 Сен 2025 13:58:53)
#
Хайо
Судя по семе вх. части Sony ICF-2010, приём ДВ/СВ ведётся параллельно на МА/ТА, какие преимущества/недостатки у такого решения, а так же, какое вых. сопротивление и линейность у Q303?
 Увеличить |
|
|
Дата: 21 Сен 2025 15:02:10 · Поправил: vasya pelengator (21 Сен 2025 19:05:56)
#
autosat
Уроки рисования это хорошо.
Но этого недостаточно, для понимания, даже основ радиотехники )
"Нутро" фильтров предлагаю обсудить в соседней теме, там произошлло полное устранение "не горе специалиста" )
Я своё мнение про буферный каскад высказал. В ответ только текст, не имеющий ни малейшего отношения к заданному вопросу. Своего мнения на тему схемотехники нет вообще ни в одном сообщении.
Если так, то почему бы свои вопросы не задавать Хайо в личке, гораздо продуктивнее было бы.
Но, очевидно передёргивание фраз из моих сообщений гораздо интереснее схемотехники... человек таким образом обсуждает различия в схемотехнике Сони и Грундига.
|
|
|
Дата: 21 Сен 2025 15:13:46
#
Уроки рисования это хорошо.
Прекратите генерировать бесполезные сообщения.
|
|
|
Дата: 21 Сен 2025 15:38:08
#
autosat
видимо через Т301 создано удачное соотношение уровней при приёме на природе, чтобы ДН не была ни круг и не восьмёрка, а типа кардиодная фигура с одним минимумом по Е/Н-полям. Но это означает, что приёмник в современном домохозяйстве не может ловить чисто через МА с глубоким подавлением по азимуту только Н-поля.
|
|
|
Дата: 21 Сен 2025 15:44:31
#
это означает, что приёмник в современном домохозяйстве не может ловить чисто через МА
Видимо тогда и представить себе не могли, что так будет загажен эфир. У меня эфирный мусор на 30…40 Дб (!) выше шумовой дорожки.
|
|
|
Дата: 22 Сен 2025 12:46:17
#
Но это означает, что приёмник в современном домохозяйстве не может ловить чисто через МА с глубоким подавлением по азимуту только Н-поля.
Но даёт преимущества на природе, может это и есть один из секретов популярности приёмника? Приём ДВ/СВ телескопом даёт прекрасные результаты в тихом месте.
|
|
|
Дата: 22 Сен 2025 17:21:49
#
autosat
скорее поняли , что при густо заполненном СВ-эфире станции идут разным азимутом на одной частоте и если чисто телескоп, то каша малошумная. А комбинация МА-ТА выручает при правильном сложении по фазе и амплитуде.... что стоит проверить.
|
|
|
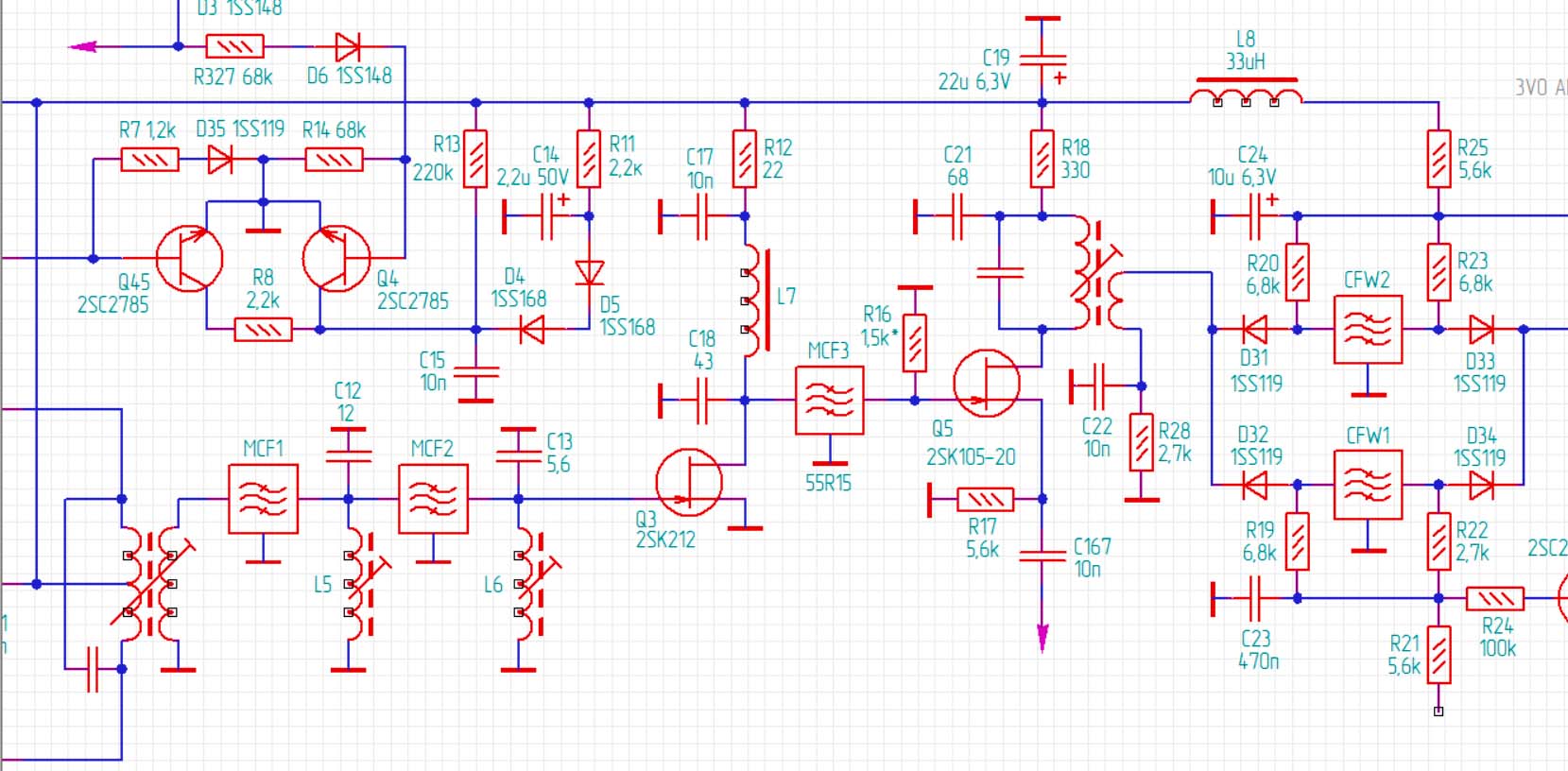
Дата: 23 Сен 2025 10:22:17
#
Хайо
Как Вам идея с третьим КФ? У Вас не сохранились скрины АЧХ родных КФ, лазейки совпадают с 55R15?
 Увеличить |
|
|
Дата: 23 Сен 2025 11:02:08
#
autosat
L5 лишняя, если конденсатор С12 делать КПЕ. Может быть, катушку пришлось применить, если КФ из серии 55R15 со свими капризными отзывами на реактивы.
от SONY-фильтров ничего не сохранил, это были оперативные измерения.
Лазейки у разных типов 55Хуу разные, именно применение разных типов обеспечит подавление пролазов. Это и была задумка в 660ом, заменить вроде отличный КФ серии R на немного хуже КФ серии М, и итого получать существенное улучшение по пролазам. В сборке нужно применить одинаковые, иначе не удастся правильно настроить вершину АЧХ. Лучше всего применить 55R08 в сборке, они образуют полосу 10 кГц и отдельно какой то 55R15 или 55М15.
Менее всего капризно ведут себя 55М15 для доработки.
в SONY второй КФ установить не даст перекинуть АРУ к выходу УПЧ.
Обычно сборка КФ тоже улучшает пролазы дополнительно на 3 дБ, особо сильные пролазы могут расщепляться на 2 резонансы на 3дБ меньше уровня. Если пролаз останется проблемой, в SONY лучше бы искать симметрию смесителя по гетеродинному сигналу. Я это показал для 2000ого. Припаять короткий провод к гетеродинной линии у истоков и его приложить к стокам. Можно найти положение и длину для емкостного баланса. По подавлению зеркалки 2ой ПЧ сборка двух КФ даст нормальный результат около 60 дБ.
|
|
|
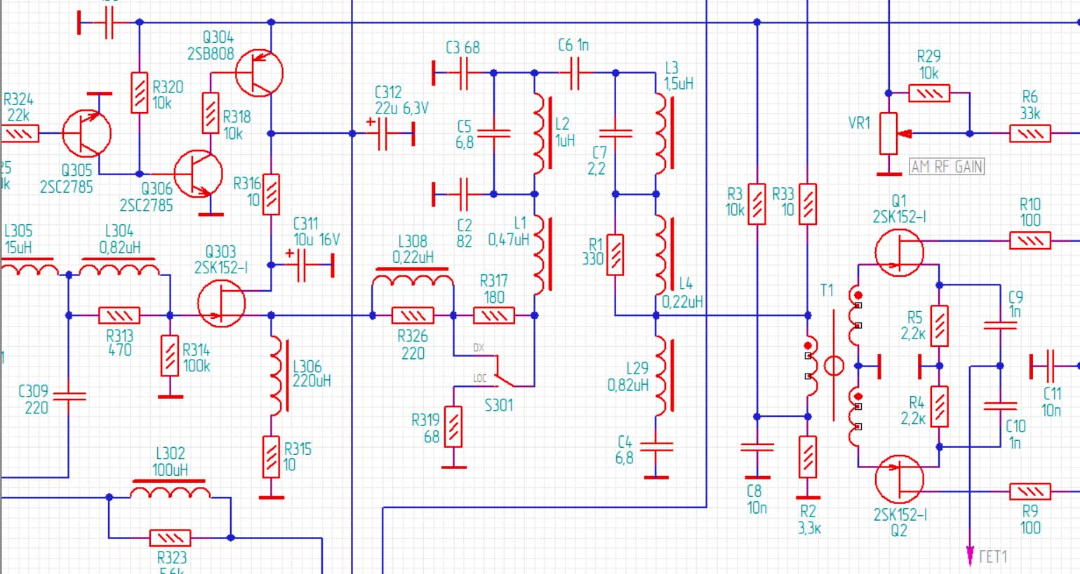
Дата: 23 Сен 2025 11:54:11 · Поправил: autosat (23 Сен 2025 12:37:01)
#
Хайо
Так верно для применения 2SK544 в УПЧ?
 Увеличить
Или лучше ОЗ, нужно ли смещение для этого варианта?
 Увеличить |
|
|
Дата: 23 Сен 2025 13:36:18
#
ОЗ проблематична тем, что к смесителю не будет КФ при переделке АРУ к стоку. На входе ОЗ образуется вне полосы низкий импеданс и прирост пустого шума на зеркалке. В схеме ОИ этого нет.
Я не заметил в SONY нехватки усиления и 2SK212 в принципе неплохой транзистор, работоспособен полноценно при 3В питании. Он как и 544 на самом деле двухзатворный с хорошей изоляции входа и выхода, в отличие от BF862 и подобных.
212ый работает в параболической части ВАХ и в селективном УПЧ у него нет IM3 почти, которая критична. То же самое будет с 544ым при нулевом смещении и малом токе покоя. Если решите выходить на горку крутизный, где и IM2 и IM3 имеют минимум, то ток покоя большой 6...9 мА и крутизна большая. Но я думаю, что это здесь лишнее. Для начала я бы просто навёл порядок с АРУ и скорее всего этого достаточно.
Куда интересней, разобраться с частотным планом ФАПЧ и настройка синхродемодулятоа.
|
|
|
Дата: 23 Сен 2025 14:26:36
#
Для начала я бы просто навёл порядок с АРУ и скорее всего этого достаточно.
Принял.
Куда интересней, разобраться с частотным планом ФАПЧ и настройка синхродемодулятоа.
Это когда приёмник будет на столе.
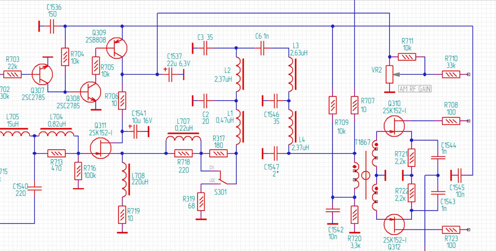
Хайо, в чём необходимость применения такого ФНЧ:
 Увеличить
с такой АЧХ?
 Увеличить |
|
|
Дата: 23 Сен 2025 15:14:06
#
|
|
|
Дата: 24 Сен 2025 12:21:08
#
|
|
|
Дата: 24 Сен 2025 12:33:58 · Поправил: Хайо (24 Сен 2025 12:36:18)
#
C1547 нужно при моделировании правильно обозначить. Там 1...2 пФ проводка, ещё емкость трансформатора порядка 10пФ, ещё 2 транзистора по 6 пФ, итого около 24пФ набирается, но не менее 15 пФ если трансформатор был бы идеальным. В данном исполнении трансформатор не особо входит в режим ШПТЛ и поэтому портит узел с емкостью. Если её учесть в составе ФНЧ, то она не вредит на высоких частотах. малые емкости к катушкам ставили по итогам измерений для особо глубокого подавления зеркальной области и гетеродина. Они и есть у всех мини-дросселях в пределах 1...10пФ для 0,1...10 мкГн и в симуляторе нужно их тоже установить.
Поэтому Ваш график "идеального" ФНЧ может в железе себя вести совсем не так.
Можно схему из симулятора?
|
|
|
Дата: 24 Сен 2025 15:48:51 · Поправил: autosat (24 Сен 2025 15:55:30)
#
график "идеального" ФНЧ
Вот так получилось настроить ФНЧ в PL-600 на кольцах T25:
 Увеличить
По этой схеме:
 Увеличить
Поэтому и спросил, почему в SONY такая "навороченная" схема. |