| Автор |
Сообщение |
|
|
Дата: 09 Янв 2026 09:07:56
#
|
|
|
Дата: 11 Янв 2026 14:32:55
#
что то не вижу входного ВЧ-фильтра. это будет потом отдельным блоком?
|
|
|
Дата: 11 Янв 2026 14:44:31
#
что то не вижу входного ВЧ-фильтра. это будет потом отдельным блоком?именно так
|
|
|
Дата: 12 Янв 2026 13:20:48 · Поправил: Windk (12 Янв 2026 13:58:48)
#
AVKarto
очень любопытно, давно задавался мыслью, кто бы к SoftRock автономный контроллер с динамиком и индикатором придумал. )
Можно Вас немного помучать вопросами по схемотехнике, просто я сейчас адаптирую софтрок под экстремальные нужды приема на ДВ-СВ, с целью последующей обертки в вебсдр, и помимо улучшения его хар-ки за счет внешних доп узлов - фильтры, УВЧ, думаю, можно ли внутри его самого в части ОУ что-то поменять.
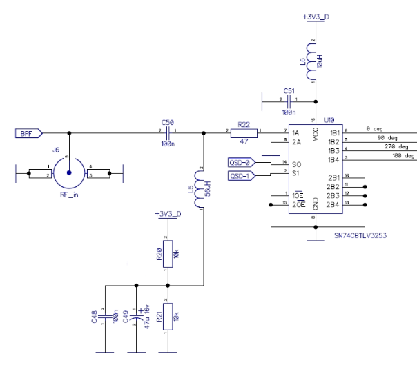
Вот гляжу Вашу схемотехнику, и вижу, у Вас в отличие от софтрока коммутатор на 3253 развернут. У вас ВЧ подается на 1А, 2А каналы, у софтрока оттуда уже готовые IQ снимаются. У Вас же для это цели 3253 развернут, и применяется кучка ОУ в режиме как я понял усиления по Напряжению, причем как для целей выделения IQ, так и два каскада усиления (подобно входным цепям звуковых карт видимо), в то время как в софтроке - ОУ после 3253 работают как токовые преобразователи в напряжение (трансимпедансный усилитель это наверно называется, я в этом не силен, возможно для поддержки нуля в истоках полевиков коммутатора), софт року конечно не нужны уже пара каскадов усиления - они есть в звуковой карте, на которую он работает, но:
Отсюда первый вопрос.
В связи с чем у Вас такая схемотехника по выделению IQ на ОУ? намерено чем-то продиктована, что так радикально отличается от софтрока? (возможно. что софтрок закладывали для повторяемости). Вопрос задаю по той причине, что может быть имеет смысл руководствоваться Вашей схемотехникой. В софтроке есть проблема со спурами, решается программно в ПоверСДР, может Ваши решения лучше в этом плане?
Второй вопрос.
Что в софтроке, что у Вас однополярное питание ОУ, правда в СофтРоке 5В, у вас 3.3 как я понял. И смещение что там, что у Вас задано делителем на резисторах в цепи входного транса. Насколько удачно такое решение, как в части шумов, так и в части динамики, а так же симметрии?
У меня была мысль, переделать ОУ на 2полярку и убрать эти резисторы смещения, как потенциальный источник шума.
Стоит ли овчинка выделки?
Третий вопрос,
выбор ОУ TS972 продиктован достаточностью и доступностью? просто в Софтроке LT6231 имеют существенно лучшие параметры и наверно не спроста такими были выбраны, а лучшего еще и поискать надо.
схема софтрока: ссылка
UPD. а если бы у вас еще и Si570 была бы применена, то решается совместимость Вашей цифровой части с Софтроком, за что многие сдр_щики наверно будут благодарны (которые не знают, куда деть свои софтроки), к примеру, надоел мне вебсдр, отключил от компа свой софтрок, прихлобучил к нему Вашу цифровую часть - вуаля, карманный сдр :) (прием на СВ-ДВ решается добавлением делителя на триггере для Si570, к тому же описан метод избавления от спуров). Вопрочем, можно не менять синтез на Si570. так как управление 570ой реализовано от Аттини по USB, но исходник открыт, можно просто "подключиться" от Вашего СТМ к этой Аттини..и ну ваще совместиость с софтрок. ) |
|
|
Дата: 13 Янв 2026 04:57:53 · Поправил: AVKarto (13 Янв 2026 05:56:59)
#
Windk
Я сам только учусь! Тоже есть софтрок RXTX, с него все и началось! Включение 3253 обусловлено документом самого Тейло.
На схеме входной трансформатор выполняет роль халявного усилителя на +5dB, но тут есть момент, на НЧ и включая 20-ку рост по чувствительности есть от такого включения трансформатора, но на ВЧ входное сопротивление смесителя изменяется, потому и получается раскос по чувствительности на НЧ и ВЧ. Если убрать трансформатор и сделать так
тогда чувствительность равномерная от 160м до 10м. Разные включения трансформаторов как и в софтроке и в подобных схемах, в том числе и балансное включение пробовал, особой критической разницы не заметил, про то же и сам Тейло пишет.
1. Данная схема на ОУ, инструментальные усилители, обеспечивает очень хорошее подавление синфазных помех. Этот вариант выбрал потому, что у меня не на звуковую карту идет сигнал, где дискретизация может достигать до одного мегагерца, а на вход двух АЦП стмки. Именно для этого после инструментальных ОУ стоят активные ФНЧ 4-го порядка на U14 и U15. По спурам надо локально разбираться, может питание, но кстати их тоже хорошо давят инструментальные ОУ. Если заметили до активных ФНЧ есть джек для выхода на аудиокарту, если подключаю USB аудиокарту за 200р спуров там помойка при отключенной антенне, при подключенной они шумами маскируются, а в случае с 16-битным ацп стмки, как наверное заметили, без сигнала шумовая полка ровная без спуров.
2. 3,3 в потому, что использован низковольтный мультиплексор вместо FST3253, триггер на 74LVC и ОУ так же могут питаться от 3,3в, борьба за низкое энергопотребление!
3. LT6231 не rail_to_rail, дороже, достать оригинал проблематично, хотя по собственным шумам он выигрывает, но в рабочей схеме этого практически не заметишь!
Да тут нет смысла применять дорогой SI570, с триггера все равно по фазировке сигнал точнее будет, я так думаю! Ну посмотрим, как покажет себя stm32h723 в роли ацп и ЦОС, теоретически возможно использование как приставки к софтрокам. |
|
|
Дата: 13 Янв 2026 09:03:40
#
рекомендую макетировать IQ-делитель на 74ххх74 и посмотреть точность выходных сигналов. Вероятно, что обнаружите ошибку на наносекунды по фазе фронтов, что на КВ станет заметным нарушением. Эти фазовые делители на *74ых гуляют по литературе не первое десятилетие, скорее всего из-за популярности и доступности этой микросхемы.
Если нужны точные фазы делителя, используйте 74АС112 или скоростные Джонсон-счётчики 74АС4017 (редкость). Ещё лучше ЭСЛ-реестр сдвига (если блок питание крепкий)))
|
|
|
Дата: 13 Янв 2026 09:25:16 · Поправил: Windk (13 Янв 2026 09:34:50)
#
AVKarto
Включение 3253 обусловлено документом самого Тейло.
так тут интересный момент, сам Тейло описывал свой "навороченный" по части ОУ КД, относительно простого квадратурного детектора - где выход на пассивных элементах, - как имеющий хорошую передаточную характеристику, ну то есть не снижается уровень сигнала. И только, а в остальном разницы и нет, он сам писал. Но Тейло как будто не в курсе про софт рок..
Если убрать трансформатор и сделать так
здесь не надо так просто играться с трансом, он нужен чтобы согласовать сопротивления и он ШПТ, отсюда и игры с чуйкой, то что Вы сделали выше, вобще какой то фильтр получился.
Разные включения трансформаторов как и в софтроке и в подобных схемах, в том числе и балансное включение пробовал, особой критической разницы не заметил, про то же и сам Тейло пишет.
несколько не так. Софт рок посмотрите внимательнее, имеет ключевое отличие. И автор софтрока проделал не простой путь. В СР 3253 развернут, и входной транс - симметричный!, задает изначально нужные фазы по сигналу, это сочетание дает упрощение всего узла, на выхлопе нам не нужны уже ОУ для сложения/вычитания, чтобы получить IQ, как в схеме Тейла. И в софтроке на выходе коммутатора применены токовые усилители на ОУ!, это не спроста, это согласование с полевиками в 3253, начиная с входного транса, я тоже не сильно силен в схемотехнике, но чутье подсказывает, это сильно завязано на линеаризацию коммутатора и как следствие динамику, а заодно и нет потерь в сигнале. Хайо нас точно поправит. И насколько помню, по софтроку была декларация, что ДД определяется звуковой картой, потому что видимо эти решения в софтрокк и приводят к ДД лучше чем у звуковых карт.
Данная схема на ОУ, инструментальные усилители, обеспечивает очень хорошее подавление синфазных помех.
врядли синфазные помехи тут при делах. Первые ОУ выполняют роль выделения IQ, остальные - усилители, усиливают сигнал для АЦП в СТМ (точно такие же, как на входе какой нить внешней звуковой карты, к примеру я сейчас вожусь с EMU0204 и вот в ней, в карте есть возможность подавления синфазной помехи используя ее дифференциальный вход, но для этого трансформатор тогда нужен на входе, где выходная его обмотка тупо без использования общего провода подключается на входа каждого канала, что я кстати и хочу в своем софтроке проделать.) . Если Вы хотите реализовать такую же идею по диф усилению, Вам тогда надо на выходе каждого канала I и Q после Ваших последних ОУ ( U14 и U15) поставить звуковой трансформатор (например от модемов), а вторичку их подключить на нечто, как в схеме ЕМУ для каждого канала - до АЦП, то есть еще 10 ОУ (по 5 :)) (обратите внимание в схеме ЕМУ, канал InB - это не стерео, это моно, просто разъем и вся схемотехника за ним предусматривает симметричное подключение (после транса).
Тут есть еще вот какой нюанс - это все красиво на бумаге и в симуляторе, а на практике, потом свести одинаковость работы такого кол-ва ОУ станет проблемой - а это и разбалансировка и головняки потом у вас в ЦОС, может ошибаюсь. Но по моему софтрок как раз и преодолевал все эти муки и ПоверСДР тоже в муках рождался. И есть требование к тщательной настройки усиления ОУ в СР.
Детектор Тейла больше на мой взгляд выглядит как академический проект, чтобы понять базовые принципы. СофтРок мне кажется используя эти принципы реализован для практики. Я почему это все написал и задал вопросы, я думал Вы провели исследования, с приборами, но вижу что нет, просто взяли за основу. Мне кажется Тейло детектор выглядит избыточно и вряд ли учитывает вопросы динамики. Проще взять за основу софтрок, только конечно оставить последние Ваши пары усилителей для АЦП с фильтрами, они конечно нужны. Ну и пусть Si и ОУ будут вашими, раз их проще сейчас достать, а стык с SI570 в СР можно через AVR Аттини будет потом сделать.
если подключаю USB аудиокарту за 200р спуров там помойка при отключенной антенне, при подключенной они шумами маскируются, а в случае с 16-битным ацп стмки, как наверное заметили, без сигнала шумовая полка ровная без спуров
тут тоже не все так однозначно, может USB за 200р наверно совсем Г.. но у EMU0204 (за 5Кр с авито причем..) 24 бит АЦП! должно быть не хуже СТМ. И, не стоит изначально идти по пути - "лишь бы что-то принимало", умрет проект на корню, академический интерес можно вообще на одной Атмега16 реализовать, вообще без всяких ОУ, коммутаторов и прочего, буквально антенну на вход Атмела и все, чистый DDC , но кому это интересно? Поэтому, просьба подойти ответственно к проекту! :) |
|
|
Дата: 13 Янв 2026 10:15:21 · Поправил: Windk (13 Янв 2026 10:20:52)
#
Хайо
рекомендую макетировать IQ-делитель на 74ххх74 и посмотреть точность выходных сигналов. Вероятно, что обнаружите ошибку на наносекунды по фазе фронтов,
я осцил то свой чего мучил и тестировал Вашим 1нс генератором, вот ради этого. Подскажите, как и что смотреть, софтрок с делителем на 74АС74 под рукой, достану включу проверю. 74АС4017 на чип дипе есть по 40р , 112 по 74р
и по моему с 3В надо уходить на 5. время фронтов от этого сильно зависит, радикально просто, еще лучше 6В. Возможно это и на фазы влияет (могу кстати проверить).
|
|
|
Дата: 13 Янв 2026 10:19:04 · Поправил: AVKarto (13 Янв 2026 10:20:57)
#
рекомендую макетировать IQ-делитель на 74ххх74 и посмотреть точность выходных сигналов. Вероятно, что обнаружите ошибку на наносекунды по фазе фронтов, что на КВ станет заметным нарушением. Эти фазовые делители на *74ых гуляют по литературе не первое десятилетие, скорее всего из-за популярности и доступности этой микросхемы.
Если нужны точные фазы делителя, используйте 74АС112 или скоростные Джонсон-счётчики 74АС4017 (редкость). Ещё лучше ЭСЛ-реестр сдвига (если блок питание крепкий)))
По видео видно, что там все в норме, сырые данные с ацп в UAC, в HDSDR даже калибровка не потребовалась, хоть это ПО и само подстраивается, я так понял что у нее там свой алгоритм калибровки постоянно работает, ползунками только помочь можно. Я не утверждаю, что это идеал, но вполне приемлемо!
|
|
|
Дата: 13 Янв 2026 10:27:29 · Поправил: AVKarto (13 Янв 2026 10:28:06)
#
здесь не надо так просто играться с трансом, он нужен чтобы согласовать сопротивления и он ШПТ, отсюда и игры с чуйкой, то что Вы сделали выше, вобще какой то фильтр получился.
согласен
несколько не так. Софт рок посмотрите внимательнее, имеет ключевое отличие. И автор софтрока проделал не простой путь. В СР 3253 развернут, и входной транс - симметричный!, задает изначально нужные фазы по сигналу, это сочетание дает упрощение всего узла, на выхлопе нам не нужны уже ОУ для сложения/вычитания, чтобы получить IQ, как в схеме Тейла. И в софтроке на выходе коммутатора применены токовые усилители на ОУ!, это не спроста, это согласование с полевиками в 3253, начиная с входного транса, я тоже не сильно силен в схемотехнике, но чутье подсказывает, это сильно завязано на линеаризацию коммутатора и как следствие динамику, а заодно и нет потерь в сигнале. Хайо нас точно поправит. И насколько помню, по софтроку была декларация, что ДД определяется звуковой картой, потому что видимо эти решения в софтрокк и приводят к ДД лучше чем у звуковых карт. Тут наверное надо попробовать с софтрока завести на ацп стмки и посмотреть, но сдается мне что там мусора будет море.
врядли синфазные помехи тут при делах. Первые ОУ выполняют роль выделения IQ, остальные - усилители, усиливают сигнал для АЦП в СТМ (точно такие же, как на входе какой нить внешней звуковой карты, к примеру я сейчас вожусь с EMU0204 и вот в ней, в карте есть возможность подавления синфазной помехи используя ее дифференциальный вход, но для этого трансформатор тогда нужен на входе, где выходная его обмотка тупо без использования общего провода подключается на входа каждого канала, что я кстати и хочу в своем софтроке проделать.) . Если Вы хотите реализовать такую же идею по диф усилению, Вам тогда надо на выходе каждого канала I и Q после Ваших последних ОУ ( U14 и U15) поставить звуковой трансформатор (например от модемов), а вторичку их подключить на нечто, как в схеме ЕМУ для каждого канала - до АЦП, то есть еще 10 ОУ (по 5 :)) (обратите внимание в схеме ЕМУ, канал InB - это не стерео, это моно, просто разъем и вся схемотехника за ним предусматривает симметричное подключение (после транса).
Тут есть еще вот какой нюанс - это все красиво на бумаге и в симуляторе, а на практике, потом свести одинаковость работы такого кол-ва ОУ станет проблемой - а это и разбалансировка и головняки потом у вас в ЦОС, может ошибаюсь. Но по моему софтрок как раз и преодолевал все эти муки и ПоверСДР тоже в муках рождался. И есть требование к тщательной настройки усиления ОУ в СР.
Детектор Тейла больше на мой взгляд выглядит как академический проект, чтобы понять базовые принципы. СофтРок мне кажется используя эти принципы реализован для практики. Я почему это все написал и задал вопросы, я думал Вы провели исследования, с приборами, но вижу что нет, просто взяли за основу. Мне кажется Тейло детектор выглядит избыточно и вряд ли учитывает вопросы динамики. Проще взять за основу софтрок, только конечно оставить последние Ваши пары усилителей для АЦП с фильтрами, они конечно нужны. Ну и пусть Si и ОУ будут вашими, раз их проще сейчас достать, а стык с SI570 в СР можно через AVR Аттини будет потом сделать.
По вникаю...
тут тоже не все так однозначно, может USB за 200р наверно совсем Г.. но у EMU0204 (за 5Кр с авито причем..) 24 бит АЦП! должно быть не хуже СТМ. И, не стоит изначально идти по пути - "лишь бы что-то принимало", умрет проект на корню, академический интерес можно вообще на одной Атмега16 реализовать, вообще без всяких ОУ, коммутаторов и прочего, буквально антенну на вход Атмела и все, чистый DDC , но кому это интересно? Поэтому, просьба подойти ответственно к проекту! :)Ну сравнивать усб звуковуху и ему не стоит! К проекту отношусь серьезно, честно!
|
|
|
Дата: 13 Янв 2026 10:30:24
#
и по моему с 3В надо уходить на 5.тут еще какой момент, почему 3,3в, вход ацп стмки макс 3,3в, и выход с оу питающихся так же 3,3в прямой, без аналоговой части, т.е. конденсатор и два резистора на + и - чтобы привести с 5в к 3,3в ацпэшных
|
|
|
Дата: 13 Янв 2026 10:38:22
#
AVKarto
Тут наверное надо попробовать с софтрока завести на ацп стмки и посмотреть, но сдается мне что там мусора будет море
разницы быть наверно не должно с точки зрения АЦП и мусора. Просто схема тейла кажется избыточной. И какой ДД? у вас нет ответа на этот вопрос пока. А ведь проект у Вас - трансивер, а не карманный приемник с телескопом :).
тут еще какой момент, почему 3,3в, вход ацп стмки макс 3,3в, и выход с оу питающихся так же 3,3в прямой, без аналоговой части
понятно, ну может тут и нет проблем.
|
|
|
Дата: 13 Янв 2026 10:44:40
#
Еще один основной критерий от которого отталкивался это цена, прикинул, даже с изготовлением плат в китае, последний вариант где все на одной плате себестоимость с компонентами 5-6 тысч всего получается одного экземпляра. Мне уже говорили, что проще сделать например на внешнем ацп и с внешним кодеком для аудио, но таких решений уже не мало.
|
|
|
Дата: 13 Янв 2026 10:57:48
#
AVKarto
трансивер SoftRock v6.3 тоже к слову на одной плате :).. и он проще и многих уже есть.
Мне уже говорили, что проще сделать например на внешнем ацп и с внешним кодеком для аудио,
да не, не надо вестись. у вас интересно именно то, что средствами одной СТМ, мне к примеру с ней получиться справиться если что, если ЛУТом не осилить плату, можно макетку купить под Ваш СТМ, а далее я сам, программатор есть, а вот с отдельными АЦП и прочими уже не осилить.. а исходник будет открыт?
|
|
|
Дата: 13 Янв 2026 12:07:06
#
трансивер SoftRock v6.3 тоже к слову на одной плате :).. и он проще и многих уже есть. У меня который из последних RXTX.
что средствами одной СТМ, мне к примеру с ней получиться справиться если что, если ЛУТом не осилить плату, можно макетку купить под Ваш СТМЭти STM32H723ZGT6 есть на китайских отладках, на алике и на озоне есть по цене +/-1000р, я с нее и начинал, но там с аналоговой землей вообще все плохо, ацп ловит жуткие помехи по питанию, потому и решился платку развести, но там 4 слоя. Сама стмка запаивается паяльником без особых проблем хоть там и 144 пина.
а исходник будет открыт?
тайну не буду делать точно, до какого то логического результата пока шагать и шагать, у себя описываю поэтапно, там практически на все узлы есть исходники, сишка, uac, осилю цос и по нему делится буду)))
|
|
|
Дата: 13 Янв 2026 13:45:45
#
Windk
просто соорудите этот делитель на 74ххх74 по той схеме , подавайте такт 20...80 МГц, что есть под рукой более менее стабильно. Смотрите на выходах правильную позицию фронтов и чтобы импульс-пауза были симметричными. Проблема у большинства изделий *74 что задержка появления кода на выходах не одинакова.
|
|
|
Дата: 13 Янв 2026 13:51:59
#
КМОП-часть с делителем и смесительными ключами стоит питать из +5...+6В для скорости фронтов и улучшения линейности. Это никак не конфликтует с питанием АЦП. Я поставил бы ФВЧ+ФНЧ к входу АЦП и тогда разные DC-этажи по питанию не критичны. Посмотрите даташит выбранного КМОП-ключа насчёт сопротивления ключа от напряжения смещения канала передачи в зависимости от питания. Нужно выбрать режим , де это сопротивление мало (не) зависит от DC-смещения. Это не всегда Uпит/2.
|
|
|
Дата: 13 Янв 2026 13:55:36
#
включение ОУ как якобы трансимпеданс - это визуальный обман. Это обычный инвертирующая схема ОУ, где первый входной резистор образуется из суммы импеданса источника радиосигнала, сопротивление КМОП ключа (с учётом динамики переключения). Не любит такой усилитель на практике паразитные емкости и поэтому на практике это проблематичное решение.
|
|
|
Дата: 13 Янв 2026 14:18:33
#
Хайо
такое решение видел в стенде по съему ВАХ у полевиков, для поддержания нуля на истоке, и получения U для осциллографа. Подумалось, что и в софтроке для этого.
Имеет смысл по схеме Тейло делать? сложнее, но чем-то эффективнее чем софтрок?
|
|
|
Дата: 13 Янв 2026 16:03:34
#
наверно можно, главное, упрощениями не испортить суть.
|
|
|
Дата: 14 Янв 2026 09:34:27 · Поправил: Windk (14 Янв 2026 09:49:35)
#
Хайо
просто соорудите этот делитель на 74ххх74 по той схеме , подавайте такт 20...80 МГц,
мне проще с имеющимся софтроком, запустил вчера плату, Si570 такт (с очень хорошей стабильностью, вроде даже лучше чем мой новый акип с мега технологией по снижению джиттера прямоугольника),
с нее на 74AC74 (набору уже лет наверно 20 скоро, он вроде из-за бугра приходил, и не с китая, так что чипы вроде как чистопородные).
Картинки двух каналов ниже (щупы 6100 дешевые из комплекта с ОВОН были, из разряда 150 руб за пучок. В феврале куплю потом путнее что нить от ходен)
частота с Si570 была 6МГЦ (заодно откалибровал по частотомеру до 0.5Гц), частота на выходах 74АС74 на картинках 1.5Мгц
Как тут увидеть ошибки в единицы наносекунды? Сегодня еще цифровой USB осцил достану проверю. А так, на вид вроде все ровно/одинаково.
 |
|
|
Дата: 14 Янв 2026 14:18:22
#
Windk
это станет виднее при более высоких частотах, если нет опции курсором измерить паузу и импульс с такой точностью.
При 20 МГц на выходе делителя должно быть заметно визуально.
|
|
|
Дата: 14 Янв 2026 21:06:04
#
Хайо
курсоры есть (t, U, f)
подал 40Мгц, на выходе 10. Щупы г... полное похоже. Можно из этой какафонии что-то увидеть?
https://disk.yandex.ru/d/oqGFVATcQxb_ug
как вариант, могу на осциллы подать отрезками 50 Ом кабеля. У цифрового ОВОН правда придется у входа резисторы 51 Ом воткнуть, а у аналогового Тектроникса есть режим входа на 50Ом, сделать? тогда хоть 120Мгц можно смотреть. |
|
|
Дата: 15 Янв 2026 07:51:42
#
я для этого себе переделал простой щуп на 500 Ом вход и 50 Ом на кабель при входе 50 Ом осциллоскопа. Работает по проверке с анализатором до 400 МГц нормально.
Вроде нормально выглядит. Может за последние 20...30 лет научились делать задержки у *74 равными.
Но увеличив частоту это станет более заметно. Щуп нужно очент коротким проводом заземлять у источника.
|
|
|
Дата: 15 Янв 2026 10:52:30
#
Windk в сети есть подобное на рассбери pi там даже синтезатор не нужен, вч сигнал подется с самой расберри) Довольно неплохо работает пишут, вот вся документация с прошивками в том числе готовыми https://github.com/dawsonjon/PicoRX на ютубе много роликов называется sdr pi pico |
|
|
Дата: 15 Янв 2026 20:35:34
#
Хайо
140 Мгц на входе, 35 на выходе.
13.3нс против 15.3нс. Автомат замера осцилла тоже примерно такой же расклад выдает, 1-2нс асимметрия. Теперь вопрос, на что она сказывается?
 |
|
|
Дата: 15 Янв 2026 21:04:50
#
этим нарушается фазовое и амплитудное равновесие на выходе при сложении. То есть при высоких КВ подавление другой боковой полосы от силы 20...26 дБ можно ожидать и при приёме на 80м 40м не более 40...46 дБ. Короче , получается такой посредственный любительский приёмник. D-триггеры тут не самый хороший выбор, лучше брать JK-триггеры или реестр сдвига или скоростной Johnson-счётчик.
Очень странно, что несмотря на стандартность задачи никто не додумался сделать специальный IQ-делитель.
|
|
|
Дата: 15 Янв 2026 21:11:04
#
Windk
картина хорошая уже, какие щупы?
|
|
|
Дата: 16 Янв 2026 07:36:54 · Поправил: Windk (16 Янв 2026 07:45:05)
#
Хайо
никто не додумался сделать специальный IQ-делитель
ну, давайте попробуем чтоль сделать, продаются в чипе все те триггеры и счетчики, можно и на ЭСЛ зайти. Пока морозы и как раз вожусь с этим софтроком для подготовки его работы на тихой даче для сверх супер пупер дхинга удаленного.. и приборная база более менее под рукой.. методики только нужны. (странно, что частотомер в АКИПе что-то заартачился мерять duty, автомат древнего тектроникса выдал 47%/53% по скважности, но АКИП мог бы это сделать куда точнее, что-то по уровням ему не зашло.)
И автору темы крайне будет полезно (а то мы его тему заняли, но ему это крайне актуально). У автор кстати 74LVC74, у меня 74АС74 (из нулевых), lvc по даташиту вроде выглядит лучше по таймингам и емкости, может и на симметричности сказывается.
картина хорошая уже, какие щупы
никакие ), просто кусок какой-то RG или РК вроде на 50 Ом 4мм в диаметре, длинной где-то 70-80см, с одной стороны подпаян предельно коротко к выходу триггера, оплетка тут же на полигон. с другой - взял BNC СР-1 кажется, с торчащим из него обрезком на 2см ) (там просто такая хорошая и сложная заделка была, что неохота было переделывать) и подпаялся так же предельно коротко к нему. У осцилла вход в режиме 50 Ом (на фото видно) звониться в 50 Ом, т.е. он уже нагрузку для кабеля оставляет. А вообще, надо из даташита на 74АС взять схему для тестирования
|
|
|
Дата: 16 Янв 2026 09:31:05
#
а есть готовые демодуляторы/модуляторы (на алике том же)
ADL5380 на Rx
ADL5375 на Tx
есть еще вариант AD8347.
никаких заморочек с делителями.
Ценник конечно кусается. Был бы только толк за это. Динамика вроде низковата.
|