| Автор |
Сообщение |
|
|
Дата: 13 Окт 2022 23:22:22
#
Дочь мне достала от B&O оригинальную ткань для динамиков в голубой океанской расцветке. Это смотрится круто. Особенно, если корпус ещё такого цвета, шкала индикатора тоже. Такой весь океанский ОКЕАН будет
Это шикарно!
|
|
|
Дата: 14 Окт 2022 09:48:51
#
Хайо
так как фальцовка сломается как спички
Да, это особая проблема при разборке-сборке.
Сделана морда из листа дюрали и ломельки отламываются на раз.
Красиво но непрактично,хотя никто же(из производителей) и не думал ,что будут разбирать приёмник до 0.
Приёмники были рассчитаны на 10-15 лет службы, а уже 5-й десяток работают.
|
|
|
Дата: 14 Окт 2022 09:51:20 · Поправил: GoMeS (14 Окт 2022 09:54:08)
#
Следующий шаг - УКВ-тюнер с пассивным смесителем для 214ого.
Какие цели преследуете? Неужели текущий смеситель настолько шумит, что это стоит гемороя с намоткой ВЧ трасформаторов, подбором диодов и согласованием смесителя? Я так понимаю вы же на кольцевой смеситель нацелились?
P.S. Москитная сетка из любого хозмага может выступить заменой родной ткани. Досттаточно прочная, мелкие ячейки, легко окрашивается из балончика.
|
|
|
Дата: 14 Окт 2022 12:22:22
#
GoMeS
Москитная сетка сильно крупная. Если бы сейчас марлю продавали с качеством СССР, то можно было её использовать.
|
|
|
Дата: 14 Окт 2022 15:06:49
#
GoMeS
нет, никакой лиодный смеситель в УКВ-тюнере не будет. В версии для ОКЕАН-209 этот тюнер сделан в пассивном смесителе на АП324 (можно наверно и АП344). Это очень удобно, так как его можно напрямую заземлять и к затвору подавать легкое отрицательное смещение из отрицательного питания. В схеме с положительным питанием это немного с голвломкой реализуется. Плата готовая, осталось паять и наладить.
Суть такого решения - на порядок улучшать устойчивость к перегруженному мегаполисному эфиру. Из-за заухания в пассивном смесиетеле в состав тюнера ещё пошёл МШУПЧ на 2хКТ3108А, симметричный в ОБ.
Такие смесители применяют довольно часто в профессиональной УКВ-СВЧ-аппаратуре. Смотрим микросхемы CMY210 , HMC333 , ADL5350 и аппноуты к ним.
На 209ом это успешно реализовано и проверено, в Москве на балконе видом на много вышек чисто ловит. Но и по предельной чувствительности ущерб терпимо.
Смеситель в универсальном тюнере нормально хороший. Ему не хватит линейности в мегаполисе.
|
|
|
Дата: 14 Окт 2022 15:13:27 · Поправил: Хайо (15 Окт 2022 00:57:58)
#
AOR
пора обновить видеовыходы в парк на сравнение)
сегодня поставил свещение на микросхемный 214. Теперь можно на вечерный выгул отправиться.
|
|
|
Дата: 15 Окт 2022 01:00:44
#
Сделал освещение по проверенной версии, шкала в холодном зеленом 525нм, красное только указатель, индикатор белый.
Интересное наболюдение: при облучении с белым светодиодом (у которых и УФ в спектре) пластмасса индикатора отзывается в индигфиолетовом. Этот индикатор оригинальный с 1987г, но приёмник стоял видимо в светлом месте и пластмасса стала мутной. Поменял на другой индикатор - там этого нет.
Пробовал шкалу делать белую, в целом хуже читается.
Колесо диапазонов брал с донорского 215 с 1993(!) года. К концу там додумались делать круглое гладкое колесо, белый шрифт на черном. Читается супер, с зеленной подсветкой выглядит фантастико.
Надо полумать , делать освещение как в 209ом, печатную плату монтировать к шкале, а не к шасси. Это будет проще при монтаже и более точная стыковка по светоотдаче.
|
|
|
Дата: 15 Окт 2022 01:05:40
#
Simon
ткань приклеил к металлической морде, тогда не будут просадок и всё выглядит ровно идеально.
По звуку с тканью нормально получилось, высокие не исчезли. Мне кажется, звук стал более уравновешанным, менее пластмассово-металлическим. Видимо корпус "успокоился".
|
|
|
Дата: 15 Окт 2022 10:08:23
#
Хайо
звук стал более уравновешанным
Так и должно было случится, это же демпфер.
Снизился дребезг и размазались резонансы динамика и корпуса в целом.
|
|
|
Дата: 15 Окт 2022 11:42:22
#
немного копался в запасах, выкопал забытую ткань для ОКЕАНа. В своё время купил в магазиние рукоделия ткань для вышивки крестиками. Она плотная, крайне держит форму, есть в разных тонах от черного до белого, хрошо выглядит в некоторых исполнения. Её закрыл заднюю сетку, а черно-черным убрал блески под шкалой.
Simon
очень понравился результат с тканью, наверно беру в процедуру восстановления. Клеил морду с гибким клейем для обуви. Таким же клейем раньше приклеил кожу к металлу для биноклей, уже лет 20 держится при интенсивной эксплуатации. Эта гибкость видимо тоже погасит дребезги.
Эвучание стала сытной и плотной с чёткими высокими, вот тут хорошо сочетаются малые искажения приёмника около -50...-60 дБ в целом, отсутствие фазовых ошибок при ЧМ.
|
|
|
Дата: 29 Окт 2022 21:48:55
#
идёт полевая проверка микросхемного 214.
Этот раз по поводу УКВ-грохота на КВ в мегаплисе под влиянием сильных УКВ-станций.
После приведения в полный порядок АМ-тракта при спряченной ТА нет никаких помех. Это говороит о том, что не деёствуют помехи на проводку и на смеситель 174ПС1.
При отключении ТА и подключении проволочной антенны (антенный модуль) тоже нет УКВ-помех.
При работе от развёрнутой ТА на планке 49+41м есть помехи частично, на планках 31м и выше - нет. На КВ-планках ниже 50м КУВ-помехи сплошные.
Нв 49+41м большинство КВ-сигналов сильнее помех.
Но самое интересное случилось, когда отцепил УКВ-тюнер. Нет помех.
Получается, что (очень) сильные сигналы активируют pn-переход УКВ-УВЧ , что образует IM на КВ.
Вот откуда не ожидано выстрел...
Однако, это не критично, так как речь тут был о приёме на ТА в городе, дома, на подоконнике. Нсли поставить на крышу хорошую активную антенну , то подача сигнала через антенный модуль не вызывает проблем.
УКВ-контур-лвущка на входе УВЧ дал хороший результат.
|
|
|
Дата: 03 Ноя 2022 15:51:57
#
Идёт ревизия микросхемного 214.
Коренных изменений нет, всё идёт в сторону более удобного налаживания.
убран на 465кГц второй ФСС на ПКФ полосой 10 кГц. Несмотря на отличную работу двух ПКФ в тракте, это составляет для повторении конструкции большие проблемы, так как нужно подобрать два идентичного фильтра.
Вместо этого 2ого ПКФ будет ФСС на трёх LC-контурах с высокой добротностью. Это тем хорошо ещё, что можно легко составить приёмник для ШАМ и для стандартной АМ эти 3 контура дают хорошую дополнительную канальную селективность. Трёхконтурный фильтр легко настроить. НАдеюсь, что на этот ФСС можно применить донорские ПЧ-катушки большой добротности. Вроде сигналы не доходят до уровня на интермодуляцию.
В переключаемой ФСС будет посадка на разные виды ПКФ 450...465 и можно подобрать тогда разные комбинации полос на 5...15 кГц.
Разобрался с разницей К590КН8А и -Б. По большому счёту нет разницы, только ВАХ сдвинута на 0,5В примерно. То есть для 590КН8Б нужно 0,5В больше подавать на затвор для того же результата. Предполагаю, что схема и на -Б будет работать.
В стабилизаторе упростил питание для 142ЕН19 = TL431. Можно широкий спектр КП303/307 присторить.
Переделал критический фильтр между секциями 174ХА2. Применяются и здесь Q-4386 (и подобные). Можно их вывести на высокую добротность без интермодуляции. Это сильно снизит белый шум на выходе.
Убрана лишнее усиление тракта и АРУ стала более мягкой , комфортной для АМ.
ЧМ-демодулятор получал новую топологию LC-контуров, проще для налаживания и менее склонено к СВЧ-паразитам на чипе 174ХА6.
Для налаживания АЧХ 10700 к ПКФ предусмотрены дополнительные посадки для конденсаторов 0...10пФ на коррекцию вершины.
Как и для 209 для 2023года, и тут поменял окончательно нумерацию контактов подключения, во избежание путаницы при соединении к барабану.
Скорректировал много мелочи для удобной пайки и настройки.
|
|
|
Дата: 05 Ноя 2022 09:12:35
#
при изучении схемы лампового приёмника БЕЛАРУСЬ-57 обратил внимание на грамотное составление УПЧ465. Особенно радует правильная схема АМ-демодулятора. Диод Д2 был в те дни хай-тек, если его заменить на Д311, будет вообще огонь. Правильно сделано малый конденсатор после диода, потом резистивный делитель неслабый и только на его выходе большой фильтрующий конденсатор. Таким образом этот приёмник реально может выдать качественно ШАМ и оказался на 50 лет в опережении)
В новых ОКЕАНах демодуляторы также так сделаны. Сначала хороший разгон сигнала, в демодуляторе хороший антишумный полосовой LC-фильтр на 2 контура, в БЕЛАРУСЬ-57 аж три контура, диод работает крайне высокоомно на небольшой конденсатор и резистивный делитель на низкоомном выходе получает НЧ-фильтрацию на несколько нФ.
Значит, в середине 50их годов в СССР ещё строили вещательные приёмники по науке.
|
|
|
Дата: 05 Ноя 2022 09:12:58 · Поправил: Хайо (05 Ноя 2022 09:13:11)
#
--
|
|
|
Дата: 05 Ноя 2022 13:40:27
#
Правильно сделано малый конденсатор после диода, потом резистивный делитель неслабый и только на его выходе большой фильтрующий конденсатор.
Посмотрел схему, большого конденсатора на выходе не увидел, на входе 470 пФ, потом 1000 пФ параллельно последовательному резистору, и всё. Ну и на входе УНЧ ещё 470 пф, правда там экранированным проводом подключено, ещё сотня пФ наберётся.
|
|
|
Дата: 05 Ноя 2022 15:54:43 · Поправил: Хайо (05 Ноя 2022 15:57:17)
#
--
|
|
|
Дата: 05 Ноя 2022 15:56:40
#
Посчитайте на второй конденсатор постоянную времени и видите, что 465кГц глубоко подавлено, а НЧ-спектр практически не урезан. В моих схемах тоже нет 10нФ никаких, всё в сотни пФ играет до 1...2 нФ.
Практически получается, НЧ-спектр определяется АЧХ от фильтров ПЧ. Это очень приятно на слух, особенно, когда ПЧ-АЧХ трапецоид.
|
|
|
Дата: 06 Ноя 2022 11:36:30
#
Хайо
Оригинальный у вас переход от примитивного лампового сверхрегенератора в дачно-чердачной теме к почти Hi-End ретро-приёмнику )
Посмотрел схему, действительно серьёзно подходили к разработке в этом аппарате.
Даже перерисовал для наглядности этот вариант АМ-детектора, произвело впечатление.
Живьём я слушал в детстве-юности Восток-57, но там детектор ламповый, УНЧ и акустика попроще, но был регулятор тембра на НЧ И ВЧ. Звучал аппарат конечно приятно, что на КВ, что на УКВ.
А в Беларуси-57 грамотно сделано: диодный детектор нагружен на 50 кОм активного сопротивления, конденсатором 1000 пФ скорректирована звуковая АЧХ, регулятор громкости с тонкомпенсацией... там "бубнящего" звука в принципе быть не может.
Для тех, кто сейчас увлекается качественным АМ-приёмом это решение будет актуально при подключении качественного УНЧ с высоким входным сопротивлением, порядка 1 МОм с входным каскадом на полевиках, можно даже м/с, плюс качественные плёночные конденсаторы. Звучать будет хорошо. Только амплитуда напряжения ПЧ на входе должна быть соответствующей.
 Увеличить |
|
|
Дата: 06 Ноя 2022 12:15:22 · Поправил: Хайо (06 Ноя 2022 12:19:44)
#
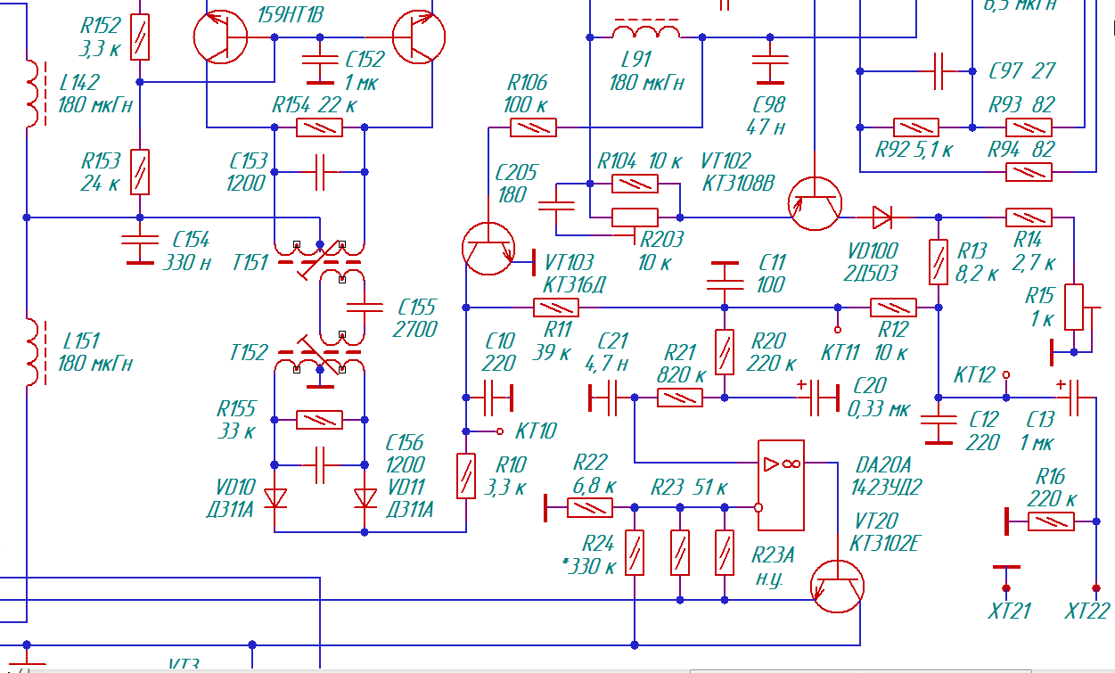
vasya pelengator
нужно было срисовать трёхконтурный LC-фильтр от анода последнего УПЧ до Д2. Это тоже важный момент, который позже до уродства упростили и в 1980их этого нет совсем даже в высшей категории.
это в микросхемном 214 так сделан АМ-демодулятор.
Разгонный УПЧ (симметричный в ОБ) выдаст к диодам в отдельности противофазно 3...7 В пик-пик , R10 убирает резкие пики, С10 сгладит 930кГц практически до "невидимости" но никак не срежет НЧ-АЧХ. С11 убирает окончательно 930кГц пульсацию, к ХТ22 подключается 10кОм VOL-потециометр.
VT102+VD100 выдают при ЧМ сигнальный ток, при АМ заперты. VT103 при ЧМ коротит АМ-демодулятор на массу, чтобы не было искажения ЧМ-аудио от нелинейной обратной ВАХ диодов.
Итого получается -56...60...-70 дБ искажения на АМ 80%...50%...30%.
На R20+DA20A вырабатывается базовое АРУ-напряжение из которой для каждого УПЧ/УВЧ формируется отдельный сишнал АРУ в эстафете для оптимального С/Ш на выходе.
Думаю, в БЕЛАРУСЬ-57 искажения на выходе демодулятора тоже малые , не хуже -50 дб и если делать громкость не предельную, на слух не обнаружить искажения. |
|
|
Дата: 13 Ноя 2022 01:59:08
#
идёт сборка УКВ-тюнера с пассивным смесителем для 214ого.
Гетеродин на Кт3108В работает отменно.
Для сравнения сделал такой же гетеродин на ГТ311Д с таким же режимом по токам и напряжениям и амплитуде.
Схема на ГТ311Д имеет ТКЧ -1 кГц/К а на КТ3108В он -3кГц/К.
Несмотря, что даже -3 кГц/К вполне достаточно, чтобы отказаться от АПЧ, результат немного удивил.
Если базовое смещение для КТ3108В делать из двух диодов, можно наладить почти нулевой ТКЧ по цене немного увеличенного шума.
К сожалению, уже давно перестали выпускать конденсаторы с разными ТКЕ, даже и положительного.
|
|
|
Дата: 13 Ноя 2022 11:56:50 · Поправил: Хайо (13 Ноя 2022 11:58:20)
#
введение термодрейфа на двух диодах решило вопрос о снижении ТКЧ до неважного значения около 1 кГц/К.
Таким образом приёмник однозначно не нужно трогать при длительном радиослушании в помещении. Поставил по центру (индикатор) и забыл. Так работают гетеродины на ГТ311Д и 313В и теперь на КТ3108В.
бета у 3108В более 200 при 1 мА. |
|
|
Дата: 13 Ноя 2022 23:58:25 · Поправил: Хайо (14 Ноя 2022 00:00:00)
#
пристроил 3П344 в смеситель. Он по сравнению с 3П324 мало чт даст в данной схеме ,так как выход от УВЧ определяет по импедансу рабочий режим. В итоге пришлось загнать его далеко в отрицательное смещение ,около -2,4 В и подавать 1500мВ размах гетеродина. единственное, линейность при этом стала лучше , но она и так ограничена от входного усилителя.
Такчто, для таких маломощных УКВ-тюнеров вполне достаточно 3П324.
Н ещё один момент всплыл неожидано. Никак не смог в начале настроить фильтр после смесителя. АЧХ плавала при движений рук. Причём это без подключенного питания.
Оказалось, эти розовые GaAs-таблетки прекрасно работают фотодатчиком. В схеме для ОКЕАН-209 я это не заметил, так как там транзистор снизу в темноте.
Может легко быть, что множество проектов были по этому поводу забракованы ещё в стадии разработки, зря наговорили плохое про эти транзисторы и приписали им странные шумы.
Покрасил транзистор черным лаком ,заодно это и герметизация.
Даже общее слабое освещение дала -3дБ в процессе частотного преобразования, а полный свет рабочего стола -8 дБ и это уже не скорректировать смещением.
Вот какие приключения!
А в ТУ на изделие лишь пишут, чо транзистор предназначен для работы в герметизированном корпусе, про светочувствительность ни слова.
|
|
|
Дата: 14 Ноя 2022 00:12:30
#
еще радует в этом ноовом УКВ-блоке высокое подавление зеркалного приёма, -46дБ на 87-95МГц и до 56дБ доходит на 108МГц.
Причина в крайне высокой добротности промежуточного конура, удалось более 45 оставить. К тому входной фильтр был улучшен и выше 118МГц заметно добавит подавление. Это получается от Г-звена , который согласует УВЧ-транзистор от своих 18 Ом на 75 Ом. Я поставил КТ3120 этот раз. Наверно не хуже КТ368А будет.
|
|
|
Дата: 14 Ноя 2022 17:32:03
#
установил мегаполисный УКВ-блок в микросхемный 214. Результат получился мощным. Улучшенное подавление зеркалки заметно убрало помехи у слабых сигналов. Предельная чувствительность хватит на приём 100кВт на дистанцию 125км на подоконнике 4ого этажа в ту сторону, дом кирпичный.
Осталось проверить это в большом городе.
Приёмник теперь почти полностью обновлён, только УНЧ-БП в нём ещё на старой плате в доработанной схеме.
Установлен тюнер, главная микросхемная плата, антенный модуль, ДВ-СВ-планки новые разные, на тест 19м новая планка, и 49/41 и 31м доработанные.
Получился такой прототипный ОКЕАН со всеми новшествами.
Пока ещё не решился, переделать УНЧ или нет. Вроде он стал хорошо звучать после доработок и приведения корпуса в акустический порядок. ТОлько ток покоя 174УН7 немного портит всё.
|
|
|
Дата: 14 Ноя 2022 17:42:26 · Поправил: Хайо (14 Ноя 2022 17:43:35)
#
импортные КПИ я брал "на угад" всякие ширпотребские, 3П344 получил черную окраску, переключатель входа и аттенюатор тут не утановил.
После сборки подавление зеркалки на 40...56 дБ подтвердилось. Это обычно делают тюнеры на 2 добротных контурах в УВЧ, и то, не все.
На входе допускается сигнальная смесь до 100(50)мВ размаха на 75 Ом для интермодуляции -46(-60) дБ. Ограничит это входной транзистор (этот раз КТ3120). В универсальном блоке ограничение по линейности имеется в смесителе и на вхое несколько мВ уже приведут к образованию заметных ложных сигналов.
Схема прототипная, много нового в нём испробовано, будет окончательный более технологичный вариант. |
|
|
Дата: 14 Ноя 2022 17:46:53 · Поправил: Simon (14 Ноя 2022 17:59:23)
#
|
|
|
Дата: 14 Ноя 2022 18:43:07
#
Simon
у меня нашлись на 15...20мА. сами П213 после доработки двольно скромными токами обойдётся. Итого весь УНЧ+УМЗЧ в 209 можно наладить на 20 мА, но при этом искажения совсем малые, что на 174УН7 не получится - как купил, так и живи.
|
|
|
Дата: 14 Ноя 2022 19:24:49 · Поправил: Хайо (14 Ноя 2022 19:25:11)
#
выставил приёмник с новым УКВ-блоком на балкон, там около 0 градусов, остыл он там за часик, потом его поставил в комнату +25С (Европа завидует))) и центральная настройка при холодно мприёмнике ушла в течение часа незначительно по индикатору на одно деление. АПЧ точно не нужна.
|
|
|
Дата: 14 Ноя 2022 19:28:02 · Поправил: andory (14 Ноя 2022 20:05:05)
#
Хайо
мерить как излучатель-приёмник. Вроде есть лишние динамики.
Удобнее тиля-смолла измерить, всё, в общем, видно, в т.ч. и ПАС.
Альтернатива - электретные микрофоны - таблетки ( от сотовых телефонов). У многих, если не брак, равномерная ачх и достаточная чувствительность.
Тут измерил ачх TR-103 и тиля-смолла. Всё вполне прилично сошлось.
|
|
|
Дата: 15 Ноя 2022 01:39:32
#
мерить как излучатель-приёмник. Вроде есть лишние динамики.
andory
для этого нужно их одинаково разместить в одинаково устроенные корпуса и микрофонный динамик также нагрузить, как импеданст УМЗЧ. Это довольно сложный эксперимент. Наверно лучше брать нейтральный микрофон по определению его конструкции и мерить при разных разумных грмкстях.
|