| Автор |
Сообщение |
|
|
Дата: 17 Мар 2021 12:03:08 · Поправил: Simon (17 Мар 2021 13:35:18)
#
alexkg
Синхродетектор работает так же как и в 880
Ну в принципе ожидаемо(схема та же самая), была правда слабая надежда на программную коррекцию...
|
|
|
Дата: 17 Мар 2021 19:32:28
#
Синхродетектор работает так же как и в 880. Лоб в лоб не успел проверить, но что в 880, что в 990 мне НЕ нравится его работа.
SSB, похоже, тоже такое же как в 880-м. В PL-660 оно звучит лучше.
|
|
|
Дата: 17 Мар 2021 20:39:02
#
Edd
Не знаю с чем связано это, но отдает металическим голосом. Прошивка то в нем от 880.
|
|
|
Дата: 17 Мар 2021 20:56:10 · Поправил: Edd (17 Мар 2021 20:57:16)
#
отдает металическим голосом
Точно, в 880-м тоже так было, в 660-м звук SSB мягче и менее шумный. Зато на АМ 880-й звучит великолепно, наверно, также 990-й.
|
|
|
Дата: 17 Мар 2021 20:58:22
#
Был у меня 660. Звук в АМ вообще не понравился в сравнении с аналоговым Дегеном.
|
|
|
Дата: 17 Мар 2021 22:30:06 · Поправил: alexkg (17 Мар 2021 22:41:43)
#
Edd
Зато на АМ 880-й звучит великолепно, наверно, также 990-й.
Именно так и есть.
Когда стоял выбор, что себе взять 880 или 990, звучат они одинаково. Душа лежала к 990. Очень давно хотел радиоприемник в котором можно легко переключаться в любом диапазоне на разные антенны не прибегая к переделкам. В АМ что 880, что 990 звучат мягче чем 660.
Если кто-то решился на 880, то лучше брать 990.
|
|
|
Дата: 18 Мар 2021 02:47:01
#
Чем глобально 990 отличается от 880 кроме цены?
|
|
|
Дата: 18 Мар 2021 06:59:37
#
цезий-137
Самое основное отличие! Не нужно лезть в радиоприемник! Он рабочий! Все диапазоны работают как нужно, на все варианты приемных устройств. До этого ни один радиоприемник, в линейке Tecsun переносных радиоприемников, не имел этих возможностей.
Для послушать 549, 1413, 153, 225 и шансон на ФМ- ВООБЩЕ НЕ НУЖНО читать этот форум. Берем любой за 10 $ и слушаем.
Вот вы все нахваливаете Degen 1103 ( но что бы получить полноценный радиоприемник нужно вскрыть заднюю крышку и иметь прямые руки, плюс знания и информацию, еще не убить его при этом и попотеть над ним.)
Я же переплатив разницу в цене получаю готовый продукт. Вот вам и отличие, если оно вам важно.
|
|
|
Дата: 18 Мар 2021 08:06:52 · Поправил: Simon (18 Мар 2021 09:29:52)
#
alexkg
Я же переплатив разницу в цене получаю готовый продукт
Вот эта разница и останавливает, особенно если руки растут правильно и в голове кое что имеется.
Ещё цена приросла и за вертушку для флешки...мне она и даром не нужна. У меня в телефоне всё это есть.
Да и размер у него чуток больше, чем у 880-го...который влазит в любой карман куртки, для выхода на природу.
В народе говорят: кто ездит на Гелике или Порше...про цену на бензин не спрашивают.
Так что, если есть лишняя наличность, почему бы и нет, ведь его же собирают и продают для кого то.
Он рабочий! Все диапазоны работают как нужно, на все варианты приемных устройств. До этого ни один радиоприемник, в линейке Tecsun переносных радиоприемников, не имел этих возможностей.
А так то, 990-й хорошее Радио,спору нет.
Вобравший в себя наверное всё лучшее для переносных из серии Tecsun.
|
|
|
Дата: 18 Мар 2021 08:51:44
#
Simon
У меня есть радиоприемник CS-106 DSP на AKS. Его цена 10 $, в него поставил два лития 14500 по 900 mAh, плату контроля заряда на TP 456. Размер радиоприемника в три раза меньше 880, вес 200 г. Диапазон в нем FM 64-108, ДВ/СВ и весь радиовещательный КВ 3,2-21. Ну и зачем мне еще что то дороже?
Мы же здесь не для того, что бы говорить об цене той или иной игрушки.
Еси человек может позволить купить себе радиоприемник за 250 $, то найдет и 300 $.
И мой CS-106 за 10$, тоже радует всем и размерами и возможностями.
И каждый раз когда у меня спрашивают какой можно купить недорогой радиоприемник, я его советую. Для простого обывателя он полностью закрывает все его ХОЧУ.
Но это форум читают и такие у которых есть деньги, но нет опыта и знаний, а есть желание иметь достойную вещь. В первую очередь это инфа для них.
|
|
|
Дата: 18 Мар 2021 09:13:58
#
Edd
Зато на АМ 880-й звучит великолепно, наверно, также 990-й.
Я бы поправил - 880-й на сильных станциях звучит великолепно.
alexkg
Вот вы все нахваливаете Degen 1103 ( но что бы получить полноценный радиоприемник нужно вскрыть заднюю крышку и иметь прямые руки, плюс знания и информацию, еще не убить его при этом и попотеть над ним.)
Ну его как бы можно и не вскрывать - на телескоп ДВ/СВ он может принимать без доработок паяльником (но, честно признаюсь, у меня не было ни одного Дегена, в который бы я не залез).
|
|
|
Дата: 18 Мар 2021 09:28:34 · Поправил: Simon (18 Мар 2021 09:34:15)
#
alexkg
Еси человек может позволить купить себе радиоприемник за 250 $, то найдет и 300 $.
Так и я же про это... Так что, если есть лишняя наличность...
Тот же 880-й перекопан мною вдоль и поперёк...но это мои прихоти.
Можно и без всего этого обойтись, простому Любителю Радио.
Единственное что ему не достаёт,работа СВ\ДВ на телескоп из стока.
Вот и пришлось приниматься за "хирургию".
К сожалению есть "недуги",у обоих приёмников, которые паяльником не лечатся...только программно.
muromdx
Зато на АМ 880-й звучит великолепно, наверно, также 990-й.
Если ещё убрать тон режекцию по НЧ в АМ, то да...
Я про это:
Интересно, а в 990-м она присутствует...!??
На FM всё шикарно, меня вполне устраивает. |
|
|
Дата: 18 Мар 2021 09:31:32
#
muromdx
Так в том то и дело! Здесь собрались "фиксики" :)
А где обычному "хочу" найти инфу!? В интернете или полная фигня или чушь собачья звучит. А зайди сюда на форум, сразу начинают клевать - ты че! Это же по цене "Шатла". Нам нужно дешево и что бы можно было все с паяльником доработать.
Но мы сейчас живем в таком мире, где правит всем маркетолог и он су...ка все просчитал, все наши "хочу".
Ну нет в линейке Tecsun достойного радиоприемника этому 990. 880 нужно дорабатывать, 660 полное разочарование ( как смогли так и настроили), а остальное ну зачем оно? Когда есть CS-106.
Вот и получается, хочешь конфетку, нужно потратить уйму времени и не факт, что ты ее получишь, потому что и зрение уже не то и руки дрожат или опыта еще того нет.
|
|
|
Дата: 18 Мар 2021 09:33:58 · Поправил: alexkg (18 Мар 2021 09:39:32)
#
Simon
Если ещё убрать тон режекцию по НЧ в АМ, то да.
Вы о режиме в SSB? О том, что там обрезаны частоты ниже 300 Гц?
Когда у меня был 880 я не заметил различия в звучании. Единственное не было времени что бы поставить лоб в лоб, что бы проверить работу АРУ.
Взяв в руки 880 у меня к нему стразу появилось безразличие, поэтому не стал его детально изучать. Для меня он стал проходной моделью. Размерами они один в один 880 и 990.
|
|
|
Дата: 18 Мар 2021 09:35:19 · Поправил: Simon (18 Мар 2021 09:37:42)
#
alexkg
...о режиме в SSB...
Нет... о срезе НЧ при приёме АМ аппаратно, постом выше см.рис.
|
|
|
Дата: 18 Мар 2021 09:55:16
#
Simon
Не могу ответить, схемы на 990 нет, а вскрывать его не вскрывал. Даже вскрыв его, я не нарисую схему. Был бы рядом такой товарищ, проделали бы вместе. Я ему подопытного пациента, а он инфу, где ему подправить здоровье :)
|
|
|
Дата: 18 Мар 2021 09:57:43 · Поправил: Simon (18 Мар 2021 10:02:37)
#
alexkg
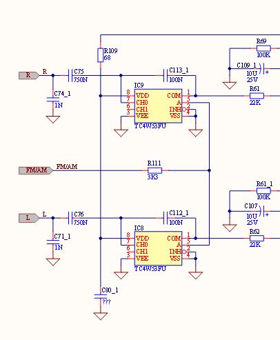
Рискну предположить,что в 990-м,положена схема 880-го, с некоторыми доработками.
Да и вскрывать не нужно...всё видно по фото от vluz...стоят ключи(коммутаторы)...
 |
|
|
Дата: 18 Мар 2021 10:02:08
#
Simon
Если я не ошибаюсь, вы это узел УНЧ переработали? где-то полгода тому была информация на ветке 880.
|
|
|
Дата: 18 Мар 2021 10:04:28 · Поправил: Simon (18 Мар 2021 10:07:35)
#
alexkg
Да .... в посте выше фото...
Там я закорачивал С112-1,С113-1(по схеме 880-го).
Вообще эти ключи(TC4W53FU), можно смело выбросить...только лишние искажения,затухание и потребление питания.
|
|
|
Дата: 18 Мар 2021 10:05:43
#
Рискну предположить,что в 990-м,положена схема 880-го, с некоторыми доработками.
Я тоже к этому склоняюсь, зная этого производителя, они ре стали бы проектировать абсолютно новую разработку.
Simon
Суть того что вы переделали, в чем выигрш? А если просто отключить это узел?
|
|
|
Дата: 18 Мар 2021 10:12:04
#
alexkg
Резко вырастут НЧ нв звуке при приёме АМ(СВ-ДВ-КВ)...
Особенно это заметно на головные телефоны, в коих я в основном и слушаю.
А сделано это было ,для экономии батареи...на НЧ больший расход, т.к. НЧ несут большую энергию сигнала.
Хотя в FM, НЧ не обрезаны(благодаря этим же коммутаторам)...вопрос к производителю- почему так сделано, у меня так и остался...!??
|
|
|
Дата: 18 Мар 2021 10:13:34 · Поправил: alexkg (18 Мар 2021 10:17:26)
#
Там я закорачивал С112-1,С113-1(по схеме 880-го).
Вообще эти ключи(TC4W53FU), можно смело выбросить...только лишние искажения,затухание и потребление питания.
Simon
Спрямив ножки 1-5 микросхемы? И убрав питание по R109 68 Ом?
|
|
|
Дата: 18 Мар 2021 10:45:03 · Поправил: Simon (18 Мар 2021 10:54:09)
#
alexkg
Закоротив кондёры С112,С113...даже в обозначениях номера не поменялись, относительно 880-го...
Выпаяв микрухи(лучший вариант), либо убрав R109...
|
|
|
Дата: 18 Мар 2021 10:59:25
#
С112,С113...даже в обозначениях номера не поменялись, относительно 880-го...
Simon
Это я смотрю на схему 880 и для себя обозначаю, что можно будет сделать в 990 если вскрою ему крышку и решусь на доработку. Экономия по энергопотреблению в ущерб более мягкого звучания это не выход. Лучше убрать эти два ключа, и заменить на более емкий аккумулятор под 4000 мАч.
|
|
|
Дата: 18 Мар 2021 11:02:11
#
alexkg
На 11 стр, есть фото от vluz, обоих аппаратов...
Легко будет ориентироваться ...
|
|
|
Дата: 18 Мар 2021 11:13:27
#
Хотя в FM, НЧ не обрезаны(благодаря этим же коммутаторам)...вопрос к производителю- почему так сделано, у меня так и остался...!??
Simon, я думаю , что китаезы это сделали , чтобы убрать ПОС (УНЧ-динамик- гетеродин -ФАПЧ-.....УНЧ-динамик) при большой громкости . У меня сначала при увеличении громкости поднимаются НЧ , а потом идет возбуд . На ЧМ этого не заметно , там синтезатор другой.
|
|
|
Дата: 18 Мар 2021 11:13:46
#
И то верно! Спасибо!
|
|
|
Дата: 18 Мар 2021 11:25:17
#
китаезы это сделали , чтобы убрать ПОС (УНЧ-динамик- гетеродин -ФАПЧ-.....УНЧ-динамик) при большой громкости . У меня сначала при увеличении громкости поднимаются НЧ , а потом идет возбуд . На ЧМ этого не заметно , там синтезатор другой.
ats52
Вы себе этого не делали? Или как-то иначе решили этот вопрос?
|
|
|
Дата: 18 Мар 2021 12:01:27
#
alexkg, пробовал залить парафином ГУН, не очень получилось. Раскрыл ГУН на переделку катушки- так и застрял на этом этапе . Приемник лежит в разобранном состоянии.
Вы попробуйте просмотреть гетеродин , если у вас крепкие нервы, на SDRе на НЧ и на ВЧ при разных громкостях.
|
|
|
Дата: 18 Мар 2021 12:38:19 · Поправил: Simon (18 Мар 2021 12:48:22)
#
alexkg
ats52
это сделали , чтобы убрать ПОС
Скорее всего да...
Но это скорее вопрос к источникам питания блоков(ключам,стабилизаторам).
Сам Акк, имеет большой ток(низкое R вн. ).
У меня не "заводится" к счастью, поэтому я особо и не обращал внимание...работает и слава Богу.
Вы попробуйте просмотреть гетеродин , если у вас крепкие нервы
Я только понял одно...что переделку в этом приёмнике, закончить не получится никогда.
Сам много раз "открывал заднюю крышку"...по многим причинам.
Потом, достигнув определённых результатов, успокоился...не тот класс аппарата, что бы ему посвящать большую часть Жизни...
Есть более полезные(и интересные) задачи и цели.
|