| Автор |
Сообщение |
|
|
Дата: 13 Ноя 2008 23:52:40
#
Привет всем! Вот недавно обратил внимание на то, когда делаю скан - поиск каналов на обычном телике, и в этот момент пролетает самолет, слышно летчиков но не очень хорошо, возможно ли нармально прослушывать их, при наличии хорошей антенны?
Самолеты пролетают над домом, по 30 раз в день.
Сам с Израиля, аэропорт в 15-20 км, от дома...
Спасибо!
|
|
|
Дата: 14 Ноя 2008 00:01:40
#
В телевизоре не тот тип модуляции.
У лёчиков АМ ,а у телика широкополосная ЧМ,поэтому какой хороший сигнал не был бы,слышно будет плохо.
|
|
|
Дата: 14 Ноя 2008 00:03:29
#
На "Юность" слушал метео, а вот на перетянутый приёмник нет, но борта да. Причём пожарных на телеке не слышал, а на приёмнике нормально.
|
Т80Участник
  с фев 2005 Столица России одна - Город-Герой Москва Сообщений: 1058
|
Дата: 14 Ноя 2008 00:38:04 · Поправил: Т80 (14 Ноя 2008 00:42:05)
#
В телевизоре не тот тип модуляции.
У лёчиков АМ ,а у телика широкополосная ЧМ,поэтому какой хороший сигнал не был бы,слышно будет плохо.
При этом совершенно нормально и разборчиво на 99% слышно Шереметьевский АТИС.
Не далее как неделю назад настраивал родителям SONY 25" года выпуска 1989-го - принимал АТИС на-ура.
До етого также успешно при настройке телеканалов вел себя Самсунг (модель не помню) год выпуска 2002.
Да, Шереметьево недалеко - телек в Лобне, до ВПП рукой подать. Но! В нескольких десятках км на север от "Шарика" старый добрый Юность-406Д (дачный "резерве", QTH - в деревне недалеко от г. Дмитров, без единого ремонта телек, лет пятнадцать аппарату) принимает ту же частоту.
И всё так же изумительно разборчиво.
На "Юность" слушал метео, а вот на перетянутый приёмник нет, но борта да
аналогично. Борт на Юность споймать не составляло труда.
|
|
|
Дата: 14 Ноя 2008 03:54:54
#
При этом совершенно нормально и разборчиво на 99% слышно Шереметьевский АТИС.
При ЧМ модуляции бывает поймаешь лётчиков,вроде бы тоже бывает разборчиво на 99%,но если на АМ переключить,
то разница в приёме капитальная выходит.
А вобще чем городить всякое лучше сканерок недорогой купить.
ЗЫ хотя бывает на детектор поля с акустозавязкой метео тоже слышно(если до еропорта пара км)
|
|
|
Дата: 14 Ноя 2008 09:02:38
#
На "Юность" слушал метео, а вот на перетянутый приёмник нет, но борта да
аналогично. Борт на Юность споймать не составляло труда.
У меня АТИС принимался конечно на уровне шумов, но это из Домодедово, а принимал в Бирюлёво :)
|
|
|
Дата: 14 Ноя 2008 10:00:48
#
Т80
споймать
Правильно писать "вспоймать".
|
|
|
Дата: 14 Ноя 2008 10:09:36
#
некогда мой чб телевизер Янтарь ловил на 5 канале разговоры местног оРОВД...
а когда жили рядом со станцией скорой помощи в ста метрах-то и их
|
|
|
Дата: 14 Ноя 2008 10:29:22
#
Я даже на проводной трехпрограммник принимал таксистов и каких-то водоканальщиков. Но чаще - каких-то энергетиков из "горсвета".
Так что, можно попытаться перестроить его на авиа.
|
Т80Участник
  с фев 2005 Столица России одна - Город-Герой Москва Сообщений: 1058
|
Дата: 14 Ноя 2008 12:09:34
#
Ebobo
Правильно писать "вспоймать".
Многие ф канфе песать могуд вод таг.
Если кого-то и хотите поучить русскому языку - то это к "аффтарам албанского", а не ко мне..
Есть что-то по теме топика сказать?
|
|
|
Дата: 14 Ноя 2008 13:15:18 · Поправил: Home7 (14 Ноя 2008 13:23:36)
#
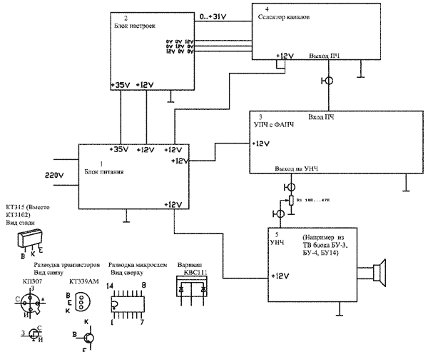
Где то на форуме уже выкладовали схему по приему авиа на основе радиомодуля от телевизора
|
|
|
Дата: 14 Ноя 2008 13:36:52
#
Home7, Есть ссылка?
|
|
|
Дата: 14 Ноя 2008 13:42:47
#
|
|
|
Дата: 14 Ноя 2008 14:05:09
#
Во,а я столько телеков на помойках встречал старых...И ума не хватило эти селекторы повыдёргивать...Теперь буду знать...
|
|
|
Дата: 14 Ноя 2008 14:33:08
#
Фотограф, Spasibo!
|
|
|
Дата: 14 Ноя 2008 14:37:02
#
Если можно фото этого селектора, чтобы я знал что именно вытаскивать из старого телика...
|
|
|
Дата: 14 Ноя 2008 14:43:26
#
У меня есть тв карта от компа для просмотра тв каналов, покупал довно и уже не пользуюсь ей.
Подойдет ли такая?
|
|
|
Дата: 14 Ноя 2008 17:32:23 · Поправил: Home7 (14 Ноя 2008 17:39:55)
#
Aristika
Я думаю, что можно.Радиомодули СКВ восновном идут стандартные.Можно поискать на радиорынке.
Очень часто продают тв начинку, особенно хороша начинка от 3-го поколения.Там вся радионачинка
на одной плате +бп,пульт.
|
|
|
Дата: 14 Ноя 2008 17:36:23
#
Home7
В Израле на каждом углуОчень часто продают тв начинку, особенно хороша начинка от 3-го поколения.
|
|
|
Дата: 14 Ноя 2008 17:43:37
#
В Израле на каждом углуОчень часто продают тв начинку, особенно хороша начинка от 3-го поколения.
БЕГЕМОТ
"А там на четверть бывший наш народ." (с) В.С. Высоцкий.
|
|
|
Дата: 14 Ноя 2008 18:06:11
#
в тиливизире ШЧМ на звуке,а видео,если правильно помню - как раз АМ гонят...
|
|
|
Дата: 14 Ноя 2008 18:37:34
#
На 2007 год, Русскоязычных Израильтян имигрантов, насчитывалось около 900.000...
Все вместе, так же из бывшего Снг.
Украина, Грузия, Беларусия, и.т.д. и.т.п.
Ну это сейчас Оф-Топ не по теме, давайте все таки про радио!
|
|
|
Дата: 14 Ноя 2008 18:48:00
#
У меня есть тв карта от компа для просмотра тв каналов, покупал довно и уже не пользуюсь ей.
Подойдет ли такая?
Aristika
Она без видеосигнала принимает звуковой сигнал ? Или переходит в режим "синего экрана" ?
|
|
|
Дата: 14 Ноя 2008 18:48:58 · Поправил: Home7 (14 Ноя 2008 19:12:49)
#
Sergey4565
У меня в бирюлях хорошо слышно, самолеты прям над крышей летают, можно палкой сшибать.
Слушаю на мотор GP140. На царьке летом дедок таскал бортовую шарманку, желею что не купил.
|
|
|
Дата: 14 Ноя 2008 19:24:27
#
Через телевизор возможно прослушивать авиа? - Да ! А ещё в стиральной машине не плохой борщ можно сварить да и за одно утюгом воду греть :)))))))
|
|
|
Дата: 14 Ноя 2008 19:59:51
#
А почему бы и не использовать тв карту от компа? Софт можно здесь глянуть http://www.pctuner.ru/
Из своей практики могу сказать что АВЕР-307 с программой Дискалер 4.15 можно использовать для приема авиа. |
|
|
Дата: 14 Ноя 2008 20:05:22
#
[b]Фотограф У нее есть Тв-Тюнер, то есть можно из PC делать обычный телевизор, есть разьем для внешней антенны, так же имеются выходы для подключения видео магнитафона, камеры, и.т.д.
|
|
|
Дата: 14 Ноя 2008 20:06:31 · Поправил: Home7 (14 Ноя 2008 20:16:16)
#
|
|
|
Дата: 14 Ноя 2008 20:07:10
#
|
Т80Участник
  с фев 2005 Столица России одна - Город-Герой Москва Сообщений: 1058
|
Дата: 14 Ноя 2008 20:08:06
#
Через телевизор возможно прослушивать авиа? - Да !
Фома неверующий? Ваше право.
А ещё в стиральной машине не плохой борщ можно сварить да и за одно утюгом воду греть
Что, есть опыт?
|